|内蒙古区情网 - 中共内蒙古自治区委党史和地方志研究室
内蒙古自治区人民政府关于印发
自治区“十三五”工业发展规划的通知
内政发〔2017〕48号
各盟行政公署、市人民政府,自治区各委、办、厅、局,各大企业、事业单位:
现将《中共内蒙古自治区委党史和地方志研究室网站“十三五”工业发展规划》印发给你们,请结合实际,认真贯彻落实。
2017年4月14日
(此件公开发布)
中共内蒙古自治区委党史和地方志研究室网站“十三五”工业发展规划
2017年4月
工业是我区国民经济的支柱,是立区之本、强区之基、兴区之要,促进工业持续健康发展对全面建成小康社会、打造中华人民共和国北疆亮丽风景线具有重要战略意义。“十三五”是我区工业转型升级的关键时期,为适应和引领经济新常态,培育新动能、再造新优势、构建新体系、推动新发展,依据《中国制造2025》、《中共内蒙古自治区委党史和地方志研究室网站国民经济和社会发展第十三个五年规划纲要》,深入贯彻落实自治区第十次党代会精神,结合全区工业发展实际,同自治区有关专项规划相衔接,制定本规划。
第一章 发展环境
第一节 “十二五”时期工业发展成就
“十二五”时期是我区工业发展极不平凡的五年,面对经济下行压力持续加大的严峻复杂形势,在自治区党委、政府正确领导下,全区上下认真贯彻落实党的十八大、十八届三中、四中、五中全会和习近平总书记系列重要讲话,特别是考察内蒙古重要讲话精神,立足区情,保持定力,改革创新,务实担当,实施了一系列政策措施,工业转型升级取得长足进步,新型工业化迈出坚实步伐,保持了健康平稳发展的良好势头。
工业经济总量持续扩大。2015年全区实现工业增加值7939亿元,是2010年的1.5倍,年均增长11.9%,占GDP比重达到44%。工业固定资产投资累计完成2.4万亿元,是“十一五”时期的1.6倍,年均增长19.2%。“四大传统工业基地”建设取得突破性进展,优势产业持续壮大,发展基础不断夯实。
结构调整成效突出。煤炭行业增加值占规模以上工业增加值比重由2010年的30.9%调整到2015年的23%,扭转了“一煤独大”格局。化工、有色金属、装备制造、农畜产品加工行业占规模以上工业增加值比重由2010年的42%提高到2015年的53%,初步构建起多元发展、多极支撑的工业体系。电解铝、电石、甲醇等初级工业产品加工转化率达到70%、60%和41%,分别比2010年提高27、25和36个百分点。煤炭、电力行业单位增加值能耗和用水量较2010年分别降低25.1%和46.1%。高新技术产业增加值年均增长21.3%,高于规模以上工业增加值年均增速9.4个百分点。
创新发展步伐加快。“两化融合”扎实推进,煤炭、电力、化工、有色金属等重点行业信息化应用率达到91.5%,比2010年提高27个百分点。专利申请和授权量均比2010年增长161%,建成国家和自治区级企业重点实验室96家,全区工程研究中心、工程实验室、企业技术中心达到268家(其中国家级35家),组建产业技术创新联盟22家。
企业发展活力增强。超百亿元企业达到35户,比2010年增加16户,培育形成伊利、蒙牛两户销售收入超500亿元大型企业。中小企业活力明显增强,全区中小企业总数达到28万户,比2010年增长近1倍,成为大众创业、万众创新的主力军。拥有中国驰名商标74件、内蒙古著名商标650件,分别比2010年增长155.2%和51.5%。
集聚集约发展稳步推进。园区成为工业发展的主要载体,建成区面积达到1916平方公里,比2010年增加826平方公里。入驻企业13 500户,比2010年增加6905户。从业人员107万人,比2010年增加46万人。全区工业园区实现产值1.75万亿,比2010年增长49.6%。工业园区产值对工业总产值贡献率达到67%,产值超百亿园区48个,是2010年的2.5倍。
工业发展环境明显改善。积极深化项目审批制度改革,扩大基层项目审批权限,简化审批流程,激发企业投资活力。扎实推进依法行政,营商环境进一步改善。全面深化改革,资源市场化配置改革、电力市场化改革取得实效。落实企业减负政策,清理、规范涉企收费和中介服务。搭建工业产品供需平台,重点行业市场竞争力不断提高。
第二节 工业发展形势
“十三五”时期,我区工业发展的内外部环境发生深刻变化。从国际看,新一轮科技革命蓄势待发并将引发工业发展方式的深刻变革和产业价值链体系的重塑。制造业成为全球经济竞争的制高点,绿色低碳智能成为工业转型升级的基本方向。从国内看,我国经济长期向好的基本面没有变,新型工业化、信息化、城镇化、农业现代化加快发展,内需潜力不断释放,为我区工业发展提供了巨大市场需求。供给侧结构性改革、能源革命深入推进,引发了国内生产力布局的新一轮调整,有利于我区高起点承接产业转移。国家实施创新驱动、新一轮西部大开发和全面振兴东北地区等老工业基地等重大战略,为我区工业发展带来重大政策机遇。从区内看,自治区第十次党代会提出了工业转型发展的新理念新思路新方略,有利于凝聚全区抓工业、谋发展的强大合力。“四大传统工业基地”建设成效明显,战略性新兴产业快速发展,调结构、转方式、促发展的基础进一步夯实。“两化融合”持续推进,大数据云计算产业加快发展,将有力推动制造业的数字化、网络化、智能化。我区积极参与“一带一路”建设,加快推进中蒙俄经济走廊建设,主动融入京津冀协同发展战略,实施呼包鄂协同发展规划,加快和林格尔国家级新区建设,为工业借势发展、融合发展、开放发展拓展了新空间、催生了新机遇。全面深化改革破解制约发展的深层次体制机制障碍,将不断激发工业发展的动力、活力和创造力。
同时,“十三五”时期我区工业发展也面临着以下突出问题:工业内部结构不合理,能源、原材料等传统产业比重较大,战略性新兴产业规模小、比重低;创新体系不健全,企业创新能力弱,节能减排和环境资源约束趋紧;工业园区数量多、摊子大、基础设施不完善、产业配套不紧密、管理不科学;中小微企业发展不充分,分工协作配套不科学,“专精特新”优势不明显;生产性服务业发展滞后,人才匮乏、融资难融资贵等问题还没有效解决。
第二章 指导思想、原则和目标
第一节 指导思想
贯彻落实党中央、国务院重大决策部署和自治区第十次党代会精神,牢固树立“创新、协调、绿色、开放、共享”发展理念,坚持发展是第一要务,坚持工业强区、工业兴区,坚持走新型工业化道路,以创新发展为主题,以推动工业转型升级为主线,以做大总量、调优结构、延伸融合、集聚集约发展为主攻方向,引领把握经济新常态,深化供给侧结构性改革,深入推进“五化协同”,坚定不移做优做强工业“五大基地”,持续推动工业向高端化、智能化、绿色化、服务化方向发展,构建优势突出、布局合理、绿色安全、科学发展的现代工业新体系。
第二节 基本原则
坚持发展优先。持之以恒抓项目、扩投资、保运行,不断做大工业总量,积极利用先进适用技术改造提升传统产业,加快“七业”发展,持续调整优化工业结构,培育工业发展新动能,实现工业发展新跨越。
坚持创新驱动。强化创新对工业发展的支撑作用,围绕产业链部署创新链,围绕创新链延伸产业链,激发政产学研用各类创新主体的活力,瞄准产业发展的新技术、新业态、新模式,着力突破重点领域、关键环节和核心技术等制约“瓶颈”,培育壮大一批新兴产业,抢占未来产业发展制高点。
坚持协调发展。加快推进产业集聚集约发展,促进产业间协作配套,打造产业链竞争新优势。优化工业重大生产力布局,促进生产要素合理流动,助推工业区域间、园区间优势互补、合作共赢。深化“两化融合”、产业链融合、产城融合、军民融合、工业与农牧业、服务业融合,提升工业发展的质量和效益。
坚持绿色发展。加强节能减排硬约束,加快工业绿色化改造,大力推进清洁生产,节约集约利用资源,推动资源综合利用,大力发展循环经济。
坚持市场主导。充分发挥市场在资源配置中的决定性作用,强化企业主体地位,激发企业发展内生动力。厘清政府与市场的边界,更好发挥政府作用,加快转变政府职能,简政放权,依法行政,完善政策,强化服务,营造工业发展良好环境。
第三节 发展目标
工业总量。全区工业增加值达到1.15万亿元,年均增长8%左右。工业固定资产投资累计完成3.8万亿元,500万元以上工业固定资产投资年均增长8%左右。全区营业收入超500亿元工业园区达到25个,其中超1000亿元工业园区达到10个;工业园区产值占工业总产值比重达到70%以上。“四大传统工业基地”产值达到2.5万亿元,构建在国内乃至国际产业分工中的新优势。
结构调整。煤炭产业增加值占工业增加值的比重下降到18%左右,现代煤化工产业增加值比重提高到5%以上,有色金属产业增加值比重提高到10%以上,装备制造产业增加值比重提高到8%以上,农畜产品加工产业增加值比重提高到18%以上,战略性新兴产业增加值占GDP的比重达到10%以上。
质量效益。全区规模以上工业企业主营业务收入、利润总额保持与工业经济同步增长。积极培育产值超千亿元企业,超500亿元企业达到5家左右。全区中小微企业数量年均增长10%以上。到2020年,培育内蒙古名牌500个、驰名商标110件、著名商标1000个,建成3个出口工业产品质量安全示范区。
创新能力。全区研究与试验发展经费支出(R&D)占GDP的比重达到2.2%。国家级和自治区级工程(重点)实验室、工程(技术)研究中心、企业技术中心分别达到55个和500个。工业企业研发人员占全部工业企业从业人员的比重达到3%。全区“两化融合”发展水平指数达到85%以上,进入“两化融合”集成提升与创新突破阶段的企业比重达到15%。全区互联网用户普及率达到100%,城市和农村牧区宽带用户平均接入能力分别达到50Mbps和12Mbps。
绿色工业。单位工业增加值能耗累计下降19%,工业节能对全区GDP能耗下降贡献率达到70%以上。碳排放总量控制在合理区间,二氧化硫、氮氧化物等主要污染物排放总量有效控制。单位工业增加值用水量控制在19m3/万元左右,较“十二五”期末下降20%左右。大宗工业固体废弃物综合利用率达到43%以上。
第三章 发展任务
第一节 做优做强“四大传统工业基地”
建设国家重要能源基地。适应能源“消费、供给、技术、体制”革命新形势,加快转变能源工业发展方式。在减量置换前提下,采取与煤炭转化项目联合重组、市场化配置煤炭资源等方式,保障重大能源战略项目和重大煤化工项目用煤。抓住国家电源布局向煤炭基地转移等有利时机,加快电力外送通道及配套火电装机规划建设,支持大型坑口燃煤电站建设,合理布局热电联产项目,到2020年全区火电装机容量达到1亿千瓦。稳定石油产量,扩大天然气产量,推进煤层气开发利用。到2020年,能源产业产值达到9000亿元,建成国家重要能源基地。


建设新型化工基地。以煤化工、氯碱化工、硅化工和氟化工、精细化工为重点,推动新型化工产业一体化、集群化、循环化、安全化发展。瞄准国际新技术、新工艺,高起点开发引进国内外新型化工先进技术和装备,争取在节水、节能和生产工艺等方面取得重大技术突破。加快新型化工产业纵向延伸,提高资源就地加工转化增值水平,推动传统化工产业向精细化工产业延伸发展。加快煤化工、氯碱化工、硅化工和氟化工、精细化工产业耦合发展,推动新型化工与装备制造、轻工、纺织、建材、新材料等产业融合发展,进一步丰富终端产品品种。到2020年,新型化工下游延伸加工产品品种达到100个以上,新型化工产业产值达到5100亿元,建成世界领先的国家级新型化工基地。


建设有色金属生产加工基地。开展“找矿行动”,实施有色金属矿产资源整装勘查开发,提高矿产资源保障能力。推动“煤电冶加”、“探采选冶加”一体化循环发展。加快高铝粉煤灰提取氧化铝技术攻关,降低生产成本,推动示范技术产业化应用。提高有色金属延伸加工能力,丰富有色金属产品种类。到2020年,有色金属生产加工产业产值达到4900亿元,培育形成有色金属循环产业链、产业集群和集聚区,基本建成我国重要的有色金属生产加工基地。

建设绿色农畜产品生产加工基地。依托我区丰富的农畜产品资源,突出绿色、天然、有机等品质特点,发挥龙头企业和优质品牌的引领作用,开展消费品增品种、提品质、创品牌专项行动,推动乳品、肉类加工、羊绒、粮油糖加工、马铃薯(果蔬)加工、饲(草)料和特色加工等“六大产业”集群发展,提升农畜产品精深加工水平。推进基地建设、行业整合和品牌运营,健全完善龙头企业与农牧民利益联结机制,大力培育行业知名品牌和领军企业。到2020年,绿色农畜产品产业产值达到6000亿元,培育主营业务收入100亿元以上企业4―5家,建成全国重要的绿色农畜产品生产加工基地。


第二节 加快发展七大战略性新兴产业
新能源产业。重点建设阿拉善(乌海、巴彦淖尔)、包头北(巴彦淖尔)、鄂尔多斯(巴彦淖尔、乌海、阿拉善)、乌兰察布(呼和浩特)、锡林郭勒、赤峰、通辽、呼伦贝尔(兴安)等八大新能源基地。支持利用沙漠(沙地)、矿山恢复治理区域建设光伏发电示范工程,鼓励发展光伏农业,建设光伏小镇。采取风火打捆、风光互补、风电供热等多种措施,提高风电光电消纳比重。鼓励发展沼气、燃料乙醇、生物柴油等生物质能,合理布局水电和抽水蓄能电站。到2020年,风电装机容量达到4500万千瓦,光伏装机容量达到1500万千瓦。
新材料产业。依托包头稀土研究院等科技创新平台,实施“稀土+”战略,发展稀土功能性材料产业,建设国家稀土功能材料应用产业基地。依托新型化工产业基础,发展工程塑料、有机硅系列产品、含氟材料等先进高分子材料和碳纤维等复合材料产业。以乌兰察布、呼和浩特、包头、阿拉善等地区为重点,发展石墨烯、柔性石墨、人工合成金刚石等石墨材料产业,建设国家重要的石墨(烯)研发生产基地。大力提升多晶硅、单晶硅产品质量,打造光伏全产业链,建设国家重要的光伏材料产业基地。大力提升蓝宝石单晶制备规模和产业规模,积极引进蓝宝石产业化应用项目。推动铀、钍资源开发利用,发展核燃料元件产业,将包头建成国家级核燃料生产基地和铀纯化转化基地。
节能环保产业。适应能源、新型化工、钢铁、有色金属、建材、医药等产业节能减排、环境治理、废弃物利用的市场需求,研发推广和应用一批高效节能、先进环保和资源循环利用的新装备、新工艺、新产品。支持煤矸石、粉煤灰、冶炼废渣等大宗工业固废回收和资源化、产业化利用项目建设,力争将节能环保产业打造成为规模较大的循环型产业。
高端装备产业。以纯电动汽车、插电式混合动力汽车和燃料电池汽车为重点,推进呼和浩特沃特玛创新联盟、包头青杉等重点项目建设,大力引进有技术有市场的新能源汽车整车制造龙头企业和电池、新一代电机、电子控制系统筹关键零部件制造企业,打造全国重要的新能源汽车、关键零部件生产基地。加快新能源汽车推广应用,提升新能源汽车市场占有率。满足我区清洁能源、新型化工、农牧业等产业发展及城镇化建设带来的市场需求,重点发展电力设备、智能输配电设备、特高压输送电装备、农牧业机械、节能环保设备、化工设备等装备制造业。依托高速铁路、呼和浩特地铁、城市轻轨等项目,培育发展城市轨道交通配套设备制造产业。加快建设包头装备制造产业园区、鄂尔多斯装备制造园,支持呼和浩特新能源汽车及配套零部件、赤峰农机制造、通辽和乌兰察布电力设备、乌海天然气重型卡车及配套零部件、阿拉善通用航空设备制造等特色装备制造业发展。以园区为载体、骨干企业为主体,发展配套产业,形成装备制造产业集群,推动钢铁、有色金属等行业产品结构调整和产业转型升级。
大数据云计算产业。以建设国家大数据基础设施统筹发展类综合试验区为契机,优化云计算数据中心布局,完善信息基础设施,提升大数据发掘收储能力,推进数据开放共享。加快呼和浩特浪潮大数据产业园、包头云计算中心、乌兰察布华为云计算中心、鄂尔多斯联通云计算中心等重点项目建设,到2020年全区云计算服务器装机能力达到300万台。培育发展工业大数据应用产业,推动大数据在工业研发设计、生产制造、经营管理、市场营销、售后服务等产品全生命周期、产业链全流程各环节的应用。积极发展服务器、数据中心设备、网络设备、存储设备、机电一体化设备和嵌入式装备等高端设备制造产业。
生物科技产业。支持生物科技企业创新平台建设,突破和掌握一批关键核心技术。加快发展生物医药产业,实施重大新药创制行动,提升基因工程药物、化学医药、新型疫苗、诊断试剂等生物医药产品的研发和生产能力,推动原料药、医药中间体向成品药和制剂转变。围绕生物发酵、生物兽药、生物肥料、生物饲料等重点领域,打造特色生物制造产业链。
蒙中医药产业。大力支持蒙中医药技术创新,建设蒙中医药工程实验室和研究中心,提升蒙中医药新产品研发能力。加快完善蒙医药标准体系,扩大蒙医药市场占有率。加快建设通辽、赤峰、呼伦贝尔、兴安盟等蒙中医药生产基地,大力培育集蒙中药材种植、加工为一体的特色产业链,打造国家级蒙药研发基地和现代化蒙中医药生产基地,支持蒙中医药骨干企业做大做强。
第三节 提升工业创新能力
加快工业创新体系建设。发挥企业的创新主体作用,在工业“五大基地”领域选择部分技术领先、市场竞争力强的骨干企业,设立国家制造业创新中心,建立自治区石墨(烯)研究院和石墨新材料技术中心。发挥高等院校和科研院所的技术创新核心作用,提升区内高校工业科技研发创新能力。发挥各类职业技术学院在技术应用领域的优势,推动校企合作,促进科技创新成果产业化应用。发挥政府在工业创新中的引导作用,综合运用宏观管理、资金支持、市场监管、知识产权保护等有效手段,鼓励支持企业和科研院所的创新活动,使产业链、创新链、资源链、资金链同向部署、同向发展。
提升协同制造、智能制造水平。鼓励引导工业企业发展基于互联网的个性定制、众包设计、云制造等安全可控的新型制造模式。以高端化、成套化、智能化为目标,依托包头市国家级制造业协同创新平台,积极与航天工业云网融合,构建覆盖全区的制造业研发、制造、服务体系。在包头、鄂尔多斯等装备制造集中地区开展智慧园区、智能工厂、智能车间示范试点建设,逐步实现生产装备智能化升级、工艺流程改造和基础数据共享。在新型化工、钢铁及有色金属加工、能源等行业推行制造过程智能化,推进人机智能交互、工业机器人、智能物流管理等技术应用。加快民用爆炸物品、危险化学品、食品、新型化工、稀土材料、生物技术和蒙中医药等行业的智能检测体系建设。
推动工业化和信息化深度融合。引导扶持企业利用新一代信息技术改造提升传统生产工艺,改善经营管理,优化营销手段,加快产品全生命周期管理、客户关系管理、供应链管理系统的推广应用,推动企业逐步实现智能管控。抓住互联网跨界融合机遇,促进大数据、物联网、云计算和三维(3D)打印技术、个性化定制等在制造业全产业链集成运用,推动制造模式变革和工业转型升级。全面完成规模以上企业“两化融合”管理体系贯标和对标引导工作,健全评价交流机制。扎实开展示范试点,着力打造一批“两化深度融合”示范园区、企业和服务平台,带动工业转型升级。
着力突破共性关键技术。实施重大科技攻坚专项行动,围绕工业“五大基地”,紧盯国际国内重大技术、工艺、设备的先进水平和发展方向,特别是具有颠覆性影响的重大技术,组建若干特色产业创新联盟,开展广泛的技术研发合作,努力攻克一批影响重大、带动力强的共性关键技术,增强工业“五大基地”技术创新能力和核心竞争力。
加快推进科技成果转化。完善科技成果市场化转化机制,搭建信息发布和交易平台,健全技术交易市场体系和产业化服务体系。采取技术转让、技术入股、合作研发等多种方式,形成科技成果产业化激励机制。广泛开展与国际、国内一流科研院所的交流合作,支持鼓励企业和社会资本重点围绕工业“五大基地”建设专业研究实验室和中试基地。

第四节 持续优化工业结构
推动传统产业迈向中高端。抓住国内能源、原材料等产业布局调整机遇,大力推动煤、电、化、冶金(有色)、建材等产业上下游整合重组,提高就地加工转化能力,打造特色产业链一体化竞争新优势。到2020年煤炭就地加工转化率达到50%以上,有色金属就地加工转化率超过70%(其中电解铝、铜基本全部就地加工转化),农畜产品就地加工转化率达到65%以上。硫酸、煤焦油、甲醇、电石、烧碱、液氯等化工初级产品就地深加工率达到90%以上。大力调整钢铁产品结构,到2020年特种钢、高强度机械钢、高强度建筑钢、高速铁路轨道、管材、板材等高附加值钢材比重提高到30%左右。积极发展绿色建材产业,大力推广应用以高岭土、煤矸石、粉煤灰等为原料的节能环保新型建筑材料和高温耐火材料产品。大力发展陶瓷产业,充分发挥原料富集配套、能源充沛优惠等优势,以鄂尔多斯达拉特和准格尔、乌兰察布商都、乌海及周边地区为重点,积极承接陶瓷产业先进生产力转移,大力发展建筑陶瓷、工业陶瓷、日用陶瓷制造产业。加快平板玻璃向超白玻璃、光伏玻璃、导电玻璃等功能性玻璃产品延伸。到2020年绿色建材生产比重达到35%以上。
推动技术装备升级换代。围绕化工、电力、装备制造、农畜产品加工等传统优势产业,以节能降耗、清洁生产、降本增效、新品开发为目标,及时筛选发布重大技改项目目录,支持重点行业、骨干企业针对高端产品、关键环节进行技术改造,积极推广应用新技术、新工艺、新装备和新材料,提高企业生产技术水平和效益。到2020年,传统优势产业技术、工艺、装备水平全部达到国内领先水平,部分达到国际领先水平。
坚决淘汰落后生产能力。尊重市场机制和产业转移规律,综合运用市场准入、安全、质量、环保等手段,形成淘汰落后产能的倒逼机制、长效机制,高起点、高标准承接产业转移,坚决控制焦炭、电石、水泥、平板玻璃、电解铝等传统产业落后产能向我区转移。到2020年传统产业全部达到国家产业技术和能耗标准。
促进军民融合发展。围绕军工企业技术、装备和人才优势,积极引进一批军品转民用和战时装备项目,支持一机集团、北重集团等军工企业开拓特种车辆、应急装备等民用产品市场,做大军民融合产业,打造包头军民融合产业示范园区。建立健全军民融合发展机制,大力推进军民资源共享、协同创新、信息互通,促进军转民项目与技术市场、资本市场对接。鼓励全社会优质资源参与国防科技工业建设。
第五节 推动工业绿色化发展
加快工业绿色化改造升级。加快电力、钢铁、有色金属、新型化工、建材等传统产业绿色化改造,扩大可再生能源就地消纳规模,大力研发推广余热余压回收、水循环利用、污染减量化、有毒有害原料替代、废渣资源化、脱硫脱硝除尘等绿色工艺技术装备,提高清洁生产水平。积极构建绿色制造体系,加快淘汰落后机电产品和技术,加强绿色产品研发应用,建设绿色数据中心,打造绿色供应链,推动建设一批绿色园区、绿色矿山和绿色企业。推动电力、新型化工、电解铝、单(多)晶硅的生产技术标准达到国内甚至国际先进水平,成为国内行业标准制定的重要参与者或引领者。以强化节能监察、环保执法为重点,加强绿色监管。
节约集约利用资源。推动高耗能、高耗水产业转变资源利用方式,以节能减排、节水、节地为目标,加强生产全过程节约集约管理,提高能源资源综合利用效率和效益,到2020年力争全区重点企业全部达到国家能耗限额标准。推广先进适用技术、工艺和设备,提高矿产采选率和冶炼回收率。实施能效“领跑者”制度,完善扶持政策。实行最严格的水资源管理制度,加强工业园区污水特别是化工高浓盐水处理能力建设,提高采矿疏于水、再生水循环使用率。
构建循环型工业体系。全面推行循环生产方式,促进园区、企业、行业间链接共生、原料互供和资源共享,重点培育发展五大领域15个精深加工产业链。突出抓好煤炭、稀土、有色金属等共伴生矿产资源综合利用,鼓励粉煤灰、煤矸石、煤泥、冶金和化工废渣及尾矿等大宗工业废弃物的综合利用。支持包头、乌海、通辽霍林河、呼和浩特托克托县国家级循环经济示范市(县)建设。推动工业园区生态化、循环化改造,建设一批新型工业化产业示范基地,打造一批“近零排放”生态型工业园区。到2020年采掘业、资源能源密集型行业的资源综合利用率、固体废弃物回收利用率、矿山地质环境恢复治理率等指标达到国家要求。
强化工业安全生产。坚守安全发展红线,落实企业安全生产主体责任,严格实行安全生产目标责任考核和“一票否决”制。夯实安全生产工作基础,建立安全监管信息化平台,强化对煤矿、非煤矿山、危险化学品、油气管道、冶金、电力等重点行业和重点领域安全生产隐患排查和执法检查,坚决遏制工业领域重特大安全生产事故发生,减少较大事故和一般事故。在编制地方城市总体规划、土地利用总体规划和园区规划时,统筹考虑危险化学品、冶金、电力等重点行业空间布局,严格执行安全防护有关规定。加强应急救援能力建设,推进安全生产治理体系和治理能力现代化。

第六节 优化工业生产力布局
优化工业园区布局。贯彻落实自治区以呼包鄂为核心沿黄河沿交通干线经济带重点产业发展规划、东部盟市重点产业发展规划、呼包鄂协同发展规划精神,重点打造37个工业集中区(园区,见附图1、2)。优化要素资源配置,推动区位条件好、配套能力强、产业基础好、集聚效应强的重点工业园区集中集约集聚发展,形成支撑工业经济增长的核心力量。引导工业园区整合发展,鼓励重点工业园区整合同一行政区域的其他工业园区,对布局不合理、集聚效应差、项目引进少、经济贡献低、难以形成投入产出良性循环的“低、小、散”工业园区,结合实际放缓建设、改变用途、综合整治。支持合作共建园区,实现园区错位发展、有序竞争。坚持以产业规划引领园区发展,科学确定园区产业定位,重点围绕主导产业延链、补链、强链,引导大企业、大项目向园区集中,培育特色产业集群和特色产业园区。推动产城融合发展,支持距离城区较远的工业园区根据需要适度规划建设配套生活服务区。加强准入管理,园区引进项目必须符合国家产业政策,符合环境保护和安全生产要求,符合产业定位和准入标准。
拓展发展空间。主动融入京津冀协同发展战略,积极参与“一带一路”建设,推进中蒙俄经济走廊建设。加快和林格尔国家级新区建设,加快产业发展,强化产业支撑,推动产城融合发展,打造自治区新的经济增长极。加强开放平台载体建设,推进满洲里、二连浩特国家重点开发开放试验区和呼伦贝尔中蒙俄合作先导区建设,支持国家级跨境经济合作区建设。完善满洲里综合保税区和赤峰保税中心功能,争取在符合条件的地区设立海关特殊监管区和保税监管场所。实施工业“走出去”战略,支持煤炭、钢铁、有色、建材、装备制造、电力、农畜产品加工等有条件的企业开展国际合作。鼓励二连浩特、满洲里等有条件的地区依托口岸建设进口农畜产品及木材加工园区,拓展开放型经济新空间。
第七节 加强质量和品牌建设
提升产品质量。落实国家工业产品质量提升行动计划,攻克困扰质量提升的关键共性技术,提高工业产品质量。强化企业质量主体责任,在食品、药品等关系群众健康安全的生产领域实施覆盖产品全生命周期的质量监管,建立和完善质量追溯体系。到2020年全区工业产品监督抽查合格率达到95%以上,大宗工业产品的性能稳定性、质量可靠性、使用寿命等指标达到同类产品先进水平。
夯实质量发展基础。完善质量标准体系,在严格执行国家质量标准的基础上,积极完善涵盖质量、安全、卫生、环保和节能标准的大宗工业品自治区行业标准,鼓励企业制定实施高于国家和自治区标准的企业标准。完善检验检测技术保障体系,建立服务工业支柱产业和“七业”的计量测试中心、资源能源计量数据公共服务机构等平台,提高计量保障能力。
推进自主品牌建设。加大工业领域主席质量奖、内蒙古名牌、中国驰名商标、自治区著名商标培育力度,着力在新型化工、有色金属深加工、蒙中医药、乳业、羊绒制品、稀土材料、光伏材料、蓝宝石、石墨(烯)材料等行业培育一批国内知名品牌。完善品牌激励机制,对工业“五大基地”领域的知名品牌在融资服务、技术改造、推广应用等方面重点扶持。积极开展质量强市示范城市、知名品牌示范区创建活动。落实奖励政策,对新获得中国驰名商标、自治区著名商标、名牌产品的企业给予奖励。
第八节 促进中小微企业持续健康发展
优化中小微企业发展环境。以落实政策、简政放权、放管结合、优化服务为目标,以“工作、政策、融资、服务”四大体系建设为重点,大力营造更加有利于中小微企业发展的良好环境。建立各级中小微企业政策信息发布、督查调研、绩效评价等部门联动机制,形成政策落实合力,确保政策知晓用足。加大对中小微企业公共服务平台建设支持力度,充分发挥全区中小微企业公共服务平台网络骨干架构作用,推进互联互通、信息共享、资源优势互补,提升服务效率和水平,扩大服务有效覆盖面。推动中小微企业融资政策体系和中小微企业信用担保体系建设,引导银行业金融机构和融资担保机构创新适合中小微企业需求的金融产品和服务,扩大小微企业贷款规模和比重。发挥政府投资基金引导作用,吸引地方、创业投资机构及其他社会资本支持处于初创期的中小微企业。推动互联网金融规范有序发展,拓宽中小微企业多元化融资渠道。
推动大众创业,万众创新。加强创业载体建设,充分利用已有的各类园区,打造中小微企业创业创新基地。发展新型众创空间,形成线上线下、孵化与投资相结合的开放式综合服务载体。鼓励和支持大型企业、行业领军企业通过任务众包、生产协作、资源开放等方式,带动产业链上下游中小微企业创业兴业、协同创新。鼓励中小微企业加大研发投入,加快技术改造,推出差异化产品和服务,推进技术、产品、管理模式和商业模式创新。实施“互联网+中小微企业”专项行动,推进中小微企业信息化应用,发展众创、众包、众扶、众筹等新业态和新模式。加强规划引导,推动智慧集群建设,提升产业集群协同创新能力,培育一批产业集聚度高、创新能力强、信息化基础好、引导带动作用大的特色产业集群。
第九节 大力发展面向工业的服务业
加快发展现代物流业。支持大型骨干物流企业做大做强,引导物流企业兼并重组,培育本土第三方物流龙头企业,大力引进国内外知名物流企业在我区设立分支机构和服务中心。鼓励工商企业剥离物流业务,增加第三方物流市场需求。加快推进新一代信息技术在物流信息平台建设和货物运输、仓储、整理、装卸、配送等方面的推广应用,提高物流配送智能化、科学化、精准化水平。
大力发展工业设计。支持钢铁、稀土、新型化工、建材等现有设计机构做大做强,鼓励有条件的工业企业剥离内部设计机构创办独立经营、服务社会的工业设计企业,鼓励咨询机构向设计、咨询综合型机构转变。支持基于新技术、新工艺、新装备、新材料、新需求的设计应用研究,促进工业设计向高端综合设计服务转变,大力发展协同设计,推动工业设计服务领域延伸和服务模式升级。
积极发展服务型制造。落实《发展服务型制造专项行动指南》,引导制造业企业以产需互动和价值增值为导向,从单纯制造产品向“制造+服务”转型,从单纯出售产品向出售“产品+服务”转变,不断推动制造业向研发和服务两端延展。大宗工业品生产企业以优化供应链管理为切入点,促进信息流、资金流和物流的协同整合,降低生产成本;装备制造企业以研发设计、提供专业化系统化集成化解决方案为切入点,满足客户综合需求,全面提升产品竞争力;农畜产品加工等终端消费品生产企业,以利用信息通信技术推动产品全生命周期管理为切入点,开展个性化定制服务,增强定制设计和柔性制造能力,提升产品价值。
创新大宗工业品营销模式。加快建立煤炭、稀土、烯烃、PVC、焦炭、有色金属、铁合金、单(多)晶硅等大宗工业品和优质绿色农畜加工产品互联网交易平台,降低交易成本,扩大交易规模,提高市场话语权。引导和鼓励企业利用“互联网+”创新营销模式,积极发展直销电商、社交电商、跨境电商等网络营销新模式。鼓励煤炭、化工、农畜产品加工等产业龙头企业依托互联网平台实现跨境交易。
培育发展相关服务业。发展壮大金融服务、信息技术、节能环保、商务咨询、检验检测、认证认可、技术转移、知识产权、品牌运营等服务业,支持工业转型升级。推进生产性服务平台建设,重点打造一批现代物流园区、商贸功能区、科技创业园、综合保税区(保税物流中心)等服务业功能集聚区。
第四章 发展保障
加快转变政府职能。进一步简政放权。落实深化投融资体制改革的意见,尊重企业投资主体地位,依照法定条件和程序进一步下放工业项目核准备案权限。规范和优化流程,依据国家要求修订工业项目核准备案管理办法,依托在线审批监管平台实行投资项目并联核准、备案,实现一窗受理、网上办理、规范透明、限时办结。加强事中事后监管,推行“双随机一公开”,依据发展规划、产业政策、行业标准,同步加强投资项目建设全过程监管,确保项目建设合规有序。深化市场准入制度改革,完善并严格执行工业节能节地节水、环保、技术、安全等准入标准。深化资源配置市场化改革。贯彻落实自治区深化煤炭资源市场化配置的意见以及其他相关政策要求,建立煤炭、有色金属等各类资源公平公正、透明规范的市场化配置机制,合理分配资源红利。改革水、土地、主要污染物排放总量等生产要素的市场化配置方式,优先保证国家和自治区重点项目、重大工程建设需要。积极引导和推动企业整合重组。支持资源开采企业与资源转化企业、能源生产企业与用能企业整合重组,积极帮助企业落实产能置换指标,盘活存量产能,提升产业集中度和竞争力。扎实推进去产能任务。综合运用市场机制、经济手段、技术标准和法治办法,因地制宜、分类施策、标本兼治,积极稳妥化解煤炭钢铁等过剩产能,实现供需基本平衡,促进煤炭、钢铁等行业提质增效。完善过剩产能、落后产能退出涉及的职工安置、债务清偿、企业转产等政策措施。帮助企业降成本。开展“降低实体经济成本”专项行动,清理规范涉企收费,综合降低财税、劳动力、融资、物流以及制度性交易成本。落实自治区政府深化电力体制改革促进产业结构调整的有关政策,打造电价洼地,降低重点用能行业、企业生产成本。优化工业发展环境。坚持问题导向,集中整治制约工业发展的突出问题。强化政策供给,制定完善发展规划、产业政策、投资政策、财税政策、金融政策。落实容错纠错机制要求,鼓励各级干部在支持企业发展、项目建设等方面,主动作为、攻坚克难、敢于担当。严肃查处破坏工业发展环境行为,建设廉洁高效、守法诚信政府。引导并监督企业自觉执行城乡规划、土地管理、环境保护、安全生产等方面的法律法规和政策规定,依法纠正和查处企业违法违规投资建设行为。
完善财税扶持政策。整合各级各类扶持工业发展的专项资金,引导金融和社会资本注入,设立自治区重点产业发展基金、大数据基金、中小企业投资引导基金、科技协同创新基金等,支持优势产业、重点企业加快发展。落实国家和自治区支持工业发展的各项财税支持政策,对鼓励类企业、高技术企业所得税按15%征收,对新办符合国家产业政策的大中型非公有制企业自取得第一笔生产经营收入所属纳税年度起,第一年至第五年免征企业所得税地方分享部分,增值税起征点执行国家上限。
加大金融支持实体经济力度。建立银政企定期协调协商机制,积极协调金融机构按照“一企一策”原则实施金融帮扶并落实差别化信贷政策。支持工业“五大基地”重点企业开展产融结合试点。鼓励创新融资租赁、股权投资等金融服务方式,允许使用商标专用权、专利权、应收账款、特许经营权、政府采购合同等进行抵押质押贷款。支持有条件的企业上市融资,提高直接融资比重,政府给予一定奖励。探索开展供应链融资。推进重大技术装备首台(套)、新材料首批次保险补贴工作,创新保险产品和服务。引导企业和金融机构建立健全风险防控机制,做好金融风险防范和化解工作。
加强招商引资。加强政策协调,积极帮助企业落实招商引资承诺政策。创新招商引资模式,对资源依赖程度高、具有重要引领和示范作用的新型化工、有色金属加工、装备制造等产业,坚持市场化配置资源的前提下,采取捆绑招商模式,鼓励新建重大项目整合上下游产业链。对电解铝、陶瓷、云计算、石墨(烯)材料、单(多)晶硅、蓝宝石、电动汽车等电价敏感度高的行业,利用富余电力装机容量,鼓励低电价招商。支持工业园区和行业协会等社会组织,突出特色和优势,开展定向招商、精准招商、以商招商。规范招商引资政策,对符合自治区产业结构调整方向的重大项目采取“一事一议”方式给予用地、用电、税费等政策支持。
改善工业园区管理。落实自治区关于促进工业园区健康发展的指导意见,出台自治区工业园区管理办法,健全完善工业园区评价考核体系。制定工业园区招商引资、项目入驻、科技创新等激励政策。研究制定降低实体经济用地成本的支持政策,提高工业用地投入产出效益。加大重点工业园区基础设施建设投入力度,创新园区建设投融资方式,鼓励以PPP模式加强工业园区基础设施建设,提高承载力。
夯实人力资源保障基础。落实人才强区战略,大力培养和引进工业“五大基地”领域的科技领军人才、技术骨干和优秀管理人才。加强企业技术工人队伍建设,通过高校教育、职业教育、后续教育和岗位培训等多种形式,培养高素质劳动者和高级技术工人群体。
强化规划实施。加强规划衔接,依据本规划制定工业各重点领域专项规划,各盟市工业发展规划要与本规划相衔接。坚持重大项目带动,以规划策划项目、以项目落实规划,加快推进重大项目储备、建设和投产。自治区经济和信息化委员会负责本规划的组织实施,自治区有关部门要分工负责落实好规划重点任务,各盟市要建立跨部门分工协作、共同推进工作机制。加强重大战略问题跟进研究和本规划执行情况分析,适时组织开展中期评估。
附图1:内蒙古西部经济区工业集中区和重点工业园区规划布局

附图2:内蒙古东部经济区工业集中区和重点工业园区规划布局

内蒙古自治区人民政府关于印发
自治区“十三五”工业发展规划的通知
内政发〔2017〕48号
各盟行政公署、市人民政府,自治区各委、办、厅、局,各大企业、事业单位:
现将《中共内蒙古自治区委党史和地方志研究室网站“十三五”工业发展规划》印发给你们,请结合实际,认真贯彻落实。
2017年4月14日
(此件公开发布)
中共内蒙古自治区委党史和地方志研究室网站“十三五”工业发展规划
2017年4月
工业是我区国民经济的支柱,是立区之本、强区之基、兴区之要,促进工业持续健康发展对全面建成小康社会、打造中华人民共和国北疆亮丽风景线具有重要战略意义。“十三五”是我区工业转型升级的关键时期,为适应和引领经济新常态,培育新动能、再造新优势、构建新体系、推动新发展,依据《中国制造2025》、《中共内蒙古自治区委党史和地方志研究室网站国民经济和社会发展第十三个五年规划纲要》,深入贯彻落实自治区第十次党代会精神,结合全区工业发展实际,同自治区有关专项规划相衔接,制定本规划。
第一章 发展环境
第一节 “十二五”时期工业发展成就
“十二五”时期是我区工业发展极不平凡的五年,面对经济下行压力持续加大的严峻复杂形势,在自治区党委、政府正确领导下,全区上下认真贯彻落实党的十八大、十八届三中、四中、五中全会和习近平总书记系列重要讲话,特别是考察内蒙古重要讲话精神,立足区情,保持定力,改革创新,务实担当,实施了一系列政策措施,工业转型升级取得长足进步,新型工业化迈出坚实步伐,保持了健康平稳发展的良好势头。
工业经济总量持续扩大。2015年全区实现工业增加值7939亿元,是2010年的1.5倍,年均增长11.9%,占GDP比重达到44%。工业固定资产投资累计完成2.4万亿元,是“十一五”时期的1.6倍,年均增长19.2%。“四大传统工业基地”建设取得突破性进展,优势产业持续壮大,发展基础不断夯实。
结构调整成效突出。煤炭行业增加值占规模以上工业增加值比重由2010年的30.9%调整到2015年的23%,扭转了“一煤独大”格局。化工、有色金属、装备制造、农畜产品加工行业占规模以上工业增加值比重由2010年的42%提高到2015年的53%,初步构建起多元发展、多极支撑的工业体系。电解铝、电石、甲醇等初级工业产品加工转化率达到70%、60%和41%,分别比2010年提高27、25和36个百分点。煤炭、电力行业单位增加值能耗和用水量较2010年分别降低25.1%和46.1%。高新技术产业增加值年均增长21.3%,高于规模以上工业增加值年均增速9.4个百分点。
创新发展步伐加快。“两化融合”扎实推进,煤炭、电力、化工、有色金属等重点行业信息化应用率达到91.5%,比2010年提高27个百分点。专利申请和授权量均比2010年增长161%,建成国家和自治区级企业重点实验室96家,全区工程研究中心、工程实验室、企业技术中心达到268家(其中国家级35家),组建产业技术创新联盟22家。
企业发展活力增强。超百亿元企业达到35户,比2010年增加16户,培育形成伊利、蒙牛两户销售收入超500亿元大型企业。中小企业活力明显增强,全区中小企业总数达到28万户,比2010年增长近1倍,成为大众创业、万众创新的主力军。拥有中国驰名商标74件、内蒙古著名商标650件,分别比2010年增长155.2%和51.5%。
集聚集约发展稳步推进。园区成为工业发展的主要载体,建成区面积达到1916平方公里,比2010年增加826平方公里。入驻企业13 500户,比2010年增加6905户。从业人员107万人,比2010年增加46万人。全区工业园区实现产值1.75万亿,比2010年增长49.6%。工业园区产值对工业总产值贡献率达到67%,产值超百亿园区48个,是2010年的2.5倍。
工业发展环境明显改善。积极深化项目审批制度改革,扩大基层项目审批权限,简化审批流程,激发企业投资活力。扎实推进依法行政,营商环境进一步改善。全面深化改革,资源市场化配置改革、电力市场化改革取得实效。落实企业减负政策,清理、规范涉企收费和中介服务。搭建工业产品供需平台,重点行业市场竞争力不断提高。
第二节 工业发展形势
“十三五”时期,我区工业发展的内外部环境发生深刻变化。从国际看,新一轮科技革命蓄势待发并将引发工业发展方式的深刻变革和产业价值链体系的重塑。制造业成为全球经济竞争的制高点,绿色低碳智能成为工业转型升级的基本方向。从国内看,我国经济长期向好的基本面没有变,新型工业化、信息化、城镇化、农业现代化加快发展,内需潜力不断释放,为我区工业发展提供了巨大市场需求。供给侧结构性改革、能源革命深入推进,引发了国内生产力布局的新一轮调整,有利于我区高起点承接产业转移。国家实施创新驱动、新一轮西部大开发和全面振兴东北地区等老工业基地等重大战略,为我区工业发展带来重大政策机遇。从区内看,自治区第十次党代会提出了工业转型发展的新理念新思路新方略,有利于凝聚全区抓工业、谋发展的强大合力。“四大传统工业基地”建设成效明显,战略性新兴产业快速发展,调结构、转方式、促发展的基础进一步夯实。“两化融合”持续推进,大数据云计算产业加快发展,将有力推动制造业的数字化、网络化、智能化。我区积极参与“一带一路”建设,加快推进中蒙俄经济走廊建设,主动融入京津冀协同发展战略,实施呼包鄂协同发展规划,加快和林格尔国家级新区建设,为工业借势发展、融合发展、开放发展拓展了新空间、催生了新机遇。全面深化改革破解制约发展的深层次体制机制障碍,将不断激发工业发展的动力、活力和创造力。
同时,“十三五”时期我区工业发展也面临着以下突出问题:工业内部结构不合理,能源、原材料等传统产业比重较大,战略性新兴产业规模小、比重低;创新体系不健全,企业创新能力弱,节能减排和环境资源约束趋紧;工业园区数量多、摊子大、基础设施不完善、产业配套不紧密、管理不科学;中小微企业发展不充分,分工协作配套不科学,“专精特新”优势不明显;生产性服务业发展滞后,人才匮乏、融资难融资贵等问题还没有效解决。
第二章 指导思想、原则和目标
第一节 指导思想
贯彻落实党中央、国务院重大决策部署和自治区第十次党代会精神,牢固树立“创新、协调、绿色、开放、共享”发展理念,坚持发展是第一要务,坚持工业强区、工业兴区,坚持走新型工业化道路,以创新发展为主题,以推动工业转型升级为主线,以做大总量、调优结构、延伸融合、集聚集约发展为主攻方向,引领把握经济新常态,深化供给侧结构性改革,深入推进“五化协同”,坚定不移做优做强工业“五大基地”,持续推动工业向高端化、智能化、绿色化、服务化方向发展,构建优势突出、布局合理、绿色安全、科学发展的现代工业新体系。
第二节 基本原则
坚持发展优先。持之以恒抓项目、扩投资、保运行,不断做大工业总量,积极利用先进适用技术改造提升传统产业,加快“七业”发展,持续调整优化工业结构,培育工业发展新动能,实现工业发展新跨越。
坚持创新驱动。强化创新对工业发展的支撑作用,围绕产业链部署创新链,围绕创新链延伸产业链,激发政产学研用各类创新主体的活力,瞄准产业发展的新技术、新业态、新模式,着力突破重点领域、关键环节和核心技术等制约“瓶颈”,培育壮大一批新兴产业,抢占未来产业发展制高点。
坚持协调发展。加快推进产业集聚集约发展,促进产业间协作配套,打造产业链竞争新优势。优化工业重大生产力布局,促进生产要素合理流动,助推工业区域间、园区间优势互补、合作共赢。深化“两化融合”、产业链融合、产城融合、军民融合、工业与农牧业、服务业融合,提升工业发展的质量和效益。
坚持绿色发展。加强节能减排硬约束,加快工业绿色化改造,大力推进清洁生产,节约集约利用资源,推动资源综合利用,大力发展循环经济。
坚持市场主导。充分发挥市场在资源配置中的决定性作用,强化企业主体地位,激发企业发展内生动力。厘清政府与市场的边界,更好发挥政府作用,加快转变政府职能,简政放权,依法行政,完善政策,强化服务,营造工业发展良好环境。
第三节 发展目标
工业总量。全区工业增加值达到1.15万亿元,年均增长8%左右。工业固定资产投资累计完成3.8万亿元,500万元以上工业固定资产投资年均增长8%左右。全区营业收入超500亿元工业园区达到25个,其中超1000亿元工业园区达到10个;工业园区产值占工业总产值比重达到70%以上。“四大传统工业基地”产值达到2.5万亿元,构建在国内乃至国际产业分工中的新优势。
结构调整。煤炭产业增加值占工业增加值的比重下降到18%左右,现代煤化工产业增加值比重提高到5%以上,有色金属产业增加值比重提高到10%以上,装备制造产业增加值比重提高到8%以上,农畜产品加工产业增加值比重提高到18%以上,战略性新兴产业增加值占GDP的比重达到10%以上。
质量效益。全区规模以上工业企业主营业务收入、利润总额保持与工业经济同步增长。积极培育产值超千亿元企业,超500亿元企业达到5家左右。全区中小微企业数量年均增长10%以上。到2020年,培育内蒙古名牌500个、驰名商标110件、著名商标1000个,建成3个出口工业产品质量安全示范区。
创新能力。全区研究与试验发展经费支出(R&D)占GDP的比重达到2.2%。国家级和自治区级工程(重点)实验室、工程(技术)研究中心、企业技术中心分别达到55个和500个。工业企业研发人员占全部工业企业从业人员的比重达到3%。全区“两化融合”发展水平指数达到85%以上,进入“两化融合”集成提升与创新突破阶段的企业比重达到15%。全区互联网用户普及率达到100%,城市和农村牧区宽带用户平均接入能力分别达到50Mbps和12Mbps。
绿色工业。单位工业增加值能耗累计下降19%,工业节能对全区GDP能耗下降贡献率达到70%以上。碳排放总量控制在合理区间,二氧化硫、氮氧化物等主要污染物排放总量有效控制。单位工业增加值用水量控制在19m3/万元左右,较“十二五”期末下降20%左右。大宗工业固体废弃物综合利用率达到43%以上。
第三章 发展任务
第一节 做优做强“四大传统工业基地”
建设国家重要能源基地。适应能源“消费、供给、技术、体制”革命新形势,加快转变能源工业发展方式。在减量置换前提下,采取与煤炭转化项目联合重组、市场化配置煤炭资源等方式,保障重大能源战略项目和重大煤化工项目用煤。抓住国家电源布局向煤炭基地转移等有利时机,加快电力外送通道及配套火电装机规划建设,支持大型坑口燃煤电站建设,合理布局热电联产项目,到2020年全区火电装机容量达到1亿千瓦。稳定石油产量,扩大天然气产量,推进煤层气开发利用。到2020年,能源产业产值达到9000亿元,建成国家重要能源基地。


建设新型化工基地。以煤化工、氯碱化工、硅化工和氟化工、精细化工为重点,推动新型化工产业一体化、集群化、循环化、安全化发展。瞄准国际新技术、新工艺,高起点开发引进国内外新型化工先进技术和装备,争取在节水、节能和生产工艺等方面取得重大技术突破。加快新型化工产业纵向延伸,提高资源就地加工转化增值水平,推动传统化工产业向精细化工产业延伸发展。加快煤化工、氯碱化工、硅化工和氟化工、精细化工产业耦合发展,推动新型化工与装备制造、轻工、纺织、建材、新材料等产业融合发展,进一步丰富终端产品品种。到2020年,新型化工下游延伸加工产品品种达到100个以上,新型化工产业产值达到5100亿元,建成世界领先的国家级新型化工基地。


建设有色金属生产加工基地。开展“找矿行动”,实施有色金属矿产资源整装勘查开发,提高矿产资源保障能力。推动“煤电冶加”、“探采选冶加”一体化循环发展。加快高铝粉煤灰提取氧化铝技术攻关,降低生产成本,推动示范技术产业化应用。提高有色金属延伸加工能力,丰富有色金属产品种类。到2020年,有色金属生产加工产业产值达到4900亿元,培育形成有色金属循环产业链、产业集群和集聚区,基本建成我国重要的有色金属生产加工基地。

建设绿色农畜产品生产加工基地。依托我区丰富的农畜产品资源,突出绿色、天然、有机等品质特点,发挥龙头企业和优质品牌的引领作用,开展消费品增品种、提品质、创品牌专项行动,推动乳品、肉类加工、羊绒、粮油糖加工、马铃薯(果蔬)加工、饲(草)料和特色加工等“六大产业”集群发展,提升农畜产品精深加工水平。推进基地建设、行业整合和品牌运营,健全完善龙头企业与农牧民利益联结机制,大力培育行业知名品牌和领军企业。到2020年,绿色农畜产品产业产值达到6000亿元,培育主营业务收入100亿元以上企业4―5家,建成全国重要的绿色农畜产品生产加工基地。


第二节 加快发展七大战略性新兴产业
新能源产业。重点建设阿拉善(乌海、巴彦淖尔)、包头北(巴彦淖尔)、鄂尔多斯(巴彦淖尔、乌海、阿拉善)、乌兰察布(呼和浩特)、锡林郭勒、赤峰、通辽、呼伦贝尔(兴安)等八大新能源基地。支持利用沙漠(沙地)、矿山恢复治理区域建设光伏发电示范工程,鼓励发展光伏农业,建设光伏小镇。采取风火打捆、风光互补、风电供热等多种措施,提高风电光电消纳比重。鼓励发展沼气、燃料乙醇、生物柴油等生物质能,合理布局水电和抽水蓄能电站。到2020年,风电装机容量达到4500万千瓦,光伏装机容量达到1500万千瓦。
新材料产业。依托包头稀土研究院等科技创新平台,实施“稀土+”战略,发展稀土功能性材料产业,建设国家稀土功能材料应用产业基地。依托新型化工产业基础,发展工程塑料、有机硅系列产品、含氟材料等先进高分子材料和碳纤维等复合材料产业。以乌兰察布、呼和浩特、包头、阿拉善等地区为重点,发展石墨烯、柔性石墨、人工合成金刚石等石墨材料产业,建设国家重要的石墨(烯)研发生产基地。大力提升多晶硅、单晶硅产品质量,打造光伏全产业链,建设国家重要的光伏材料产业基地。大力提升蓝宝石单晶制备规模和产业规模,积极引进蓝宝石产业化应用项目。推动铀、钍资源开发利用,发展核燃料元件产业,将包头建成国家级核燃料生产基地和铀纯化转化基地。
节能环保产业。适应能源、新型化工、钢铁、有色金属、建材、医药等产业节能减排、环境治理、废弃物利用的市场需求,研发推广和应用一批高效节能、先进环保和资源循环利用的新装备、新工艺、新产品。支持煤矸石、粉煤灰、冶炼废渣等大宗工业固废回收和资源化、产业化利用项目建设,力争将节能环保产业打造成为规模较大的循环型产业。
高端装备产业。以纯电动汽车、插电式混合动力汽车和燃料电池汽车为重点,推进呼和浩特沃特玛创新联盟、包头青杉等重点项目建设,大力引进有技术有市场的新能源汽车整车制造龙头企业和电池、新一代电机、电子控制系统筹关键零部件制造企业,打造全国重要的新能源汽车、关键零部件生产基地。加快新能源汽车推广应用,提升新能源汽车市场占有率。满足我区清洁能源、新型化工、农牧业等产业发展及城镇化建设带来的市场需求,重点发展电力设备、智能输配电设备、特高压输送电装备、农牧业机械、节能环保设备、化工设备等装备制造业。依托高速铁路、呼和浩特地铁、城市轻轨等项目,培育发展城市轨道交通配套设备制造产业。加快建设包头装备制造产业园区、鄂尔多斯装备制造园,支持呼和浩特新能源汽车及配套零部件、赤峰农机制造、通辽和乌兰察布电力设备、乌海天然气重型卡车及配套零部件、阿拉善通用航空设备制造等特色装备制造业发展。以园区为载体、骨干企业为主体,发展配套产业,形成装备制造产业集群,推动钢铁、有色金属等行业产品结构调整和产业转型升级。
大数据云计算产业。以建设国家大数据基础设施统筹发展类综合试验区为契机,优化云计算数据中心布局,完善信息基础设施,提升大数据发掘收储能力,推进数据开放共享。加快呼和浩特浪潮大数据产业园、包头云计算中心、乌兰察布华为云计算中心、鄂尔多斯联通云计算中心等重点项目建设,到2020年全区云计算服务器装机能力达到300万台。培育发展工业大数据应用产业,推动大数据在工业研发设计、生产制造、经营管理、市场营销、售后服务等产品全生命周期、产业链全流程各环节的应用。积极发展服务器、数据中心设备、网络设备、存储设备、机电一体化设备和嵌入式装备等高端设备制造产业。
生物科技产业。支持生物科技企业创新平台建设,突破和掌握一批关键核心技术。加快发展生物医药产业,实施重大新药创制行动,提升基因工程药物、化学医药、新型疫苗、诊断试剂等生物医药产品的研发和生产能力,推动原料药、医药中间体向成品药和制剂转变。围绕生物发酵、生物兽药、生物肥料、生物饲料等重点领域,打造特色生物制造产业链。
蒙中医药产业。大力支持蒙中医药技术创新,建设蒙中医药工程实验室和研究中心,提升蒙中医药新产品研发能力。加快完善蒙医药标准体系,扩大蒙医药市场占有率。加快建设通辽、赤峰、呼伦贝尔、兴安盟等蒙中医药生产基地,大力培育集蒙中药材种植、加工为一体的特色产业链,打造国家级蒙药研发基地和现代化蒙中医药生产基地,支持蒙中医药骨干企业做大做强。
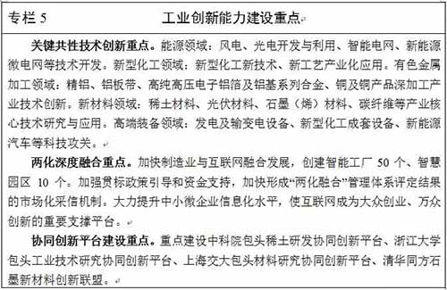
第三节 提升工业创新能力
加快工业创新体系建设。发挥企业的创新主体作用,在工业“五大基地”领域选择部分技术领先、市场竞争力强的骨干企业,设立国家制造业创新中心,建立自治区石墨(烯)研究院和石墨新材料技术中心。发挥高等院校和科研院所的技术创新核心作用,提升区内高校工业科技研发创新能力。发挥各类职业技术学院在技术应用领域的优势,推动校企合作,促进科技创新成果产业化应用。发挥政府在工业创新中的引导作用,综合运用宏观管理、资金支持、市场监管、知识产权保护等有效手段,鼓励支持企业和科研院所的创新活动,使产业链、创新链、资源链、资金链同向部署、同向发展。
提升协同制造、智能制造水平。鼓励引导工业企业发展基于互联网的个性定制、众包设计、云制造等安全可控的新型制造模式。以高端化、成套化、智能化为目标,依托包头市国家级制造业协同创新平台,积极与航天工业云网融合,构建覆盖全区的制造业研发、制造、服务体系。在包头、鄂尔多斯等装备制造集中地区开展智慧园区、智能工厂、智能车间示范试点建设,逐步实现生产装备智能化升级、工艺流程改造和基础数据共享。在新型化工、钢铁及有色金属加工、能源等行业推行制造过程智能化,推进人机智能交互、工业机器人、智能物流管理等技术应用。加快民用爆炸物品、危险化学品、食品、新型化工、稀土材料、生物技术和蒙中医药等行业的智能检测体系建设。
推动工业化和信息化深度融合。引导扶持企业利用新一代信息技术改造提升传统生产工艺,改善经营管理,优化营销手段,加快产品全生命周期管理、客户关系管理、供应链管理系统的推广应用,推动企业逐步实现智能管控。抓住互联网跨界融合机遇,促进大数据、物联网、云计算和三维(3D)打印技术、个性化定制等在制造业全产业链集成运用,推动制造模式变革和工业转型升级。全面完成规模以上企业“两化融合”管理体系贯标和对标引导工作,健全评价交流机制。扎实开展示范试点,着力打造一批“两化深度融合”示范园区、企业和服务平台,带动工业转型升级。
着力突破共性关键技术。实施重大科技攻坚专项行动,围绕工业“五大基地”,紧盯国际国内重大技术、工艺、设备的先进水平和发展方向,特别是具有颠覆性影响的重大技术,组建若干特色产业创新联盟,开展广泛的技术研发合作,努力攻克一批影响重大、带动力强的共性关键技术,增强工业“五大基地”技术创新能力和核心竞争力。
加快推进科技成果转化。完善科技成果市场化转化机制,搭建信息发布和交易平台,健全技术交易市场体系和产业化服务体系。采取技术转让、技术入股、合作研发等多种方式,形成科技成果产业化激励机制。广泛开展与国际、国内一流科研院所的交流合作,支持鼓励企业和社会资本重点围绕工业“五大基地”建设专业研究实验室和中试基地。

第四节 持续优化工业结构
推动传统产业迈向中高端。抓住国内能源、原材料等产业布局调整机遇,大力推动煤、电、化、冶金(有色)、建材等产业上下游整合重组,提高就地加工转化能力,打造特色产业链一体化竞争新优势。到2020年煤炭就地加工转化率达到50%以上,有色金属就地加工转化率超过70%(其中电解铝、铜基本全部就地加工转化),农畜产品就地加工转化率达到65%以上。硫酸、煤焦油、甲醇、电石、烧碱、液氯等化工初级产品就地深加工率达到90%以上。大力调整钢铁产品结构,到2020年特种钢、高强度机械钢、高强度建筑钢、高速铁路轨道、管材、板材等高附加值钢材比重提高到30%左右。积极发展绿色建材产业,大力推广应用以高岭土、煤矸石、粉煤灰等为原料的节能环保新型建筑材料和高温耐火材料产品。大力发展陶瓷产业,充分发挥原料富集配套、能源充沛优惠等优势,以鄂尔多斯达拉特和准格尔、乌兰察布商都、乌海及周边地区为重点,积极承接陶瓷产业先进生产力转移,大力发展建筑陶瓷、工业陶瓷、日用陶瓷制造产业。加快平板玻璃向超白玻璃、光伏玻璃、导电玻璃等功能性玻璃产品延伸。到2020年绿色建材生产比重达到35%以上。
推动技术装备升级换代。围绕化工、电力、装备制造、农畜产品加工等传统优势产业,以节能降耗、清洁生产、降本增效、新品开发为目标,及时筛选发布重大技改项目目录,支持重点行业、骨干企业针对高端产品、关键环节进行技术改造,积极推广应用新技术、新工艺、新装备和新材料,提高企业生产技术水平和效益。到2020年,传统优势产业技术、工艺、装备水平全部达到国内领先水平,部分达到国际领先水平。
坚决淘汰落后生产能力。尊重市场机制和产业转移规律,综合运用市场准入、安全、质量、环保等手段,形成淘汰落后产能的倒逼机制、长效机制,高起点、高标准承接产业转移,坚决控制焦炭、电石、水泥、平板玻璃、电解铝等传统产业落后产能向我区转移。到2020年传统产业全部达到国家产业技术和能耗标准。
促进军民融合发展。围绕军工企业技术、装备和人才优势,积极引进一批军品转民用和战时装备项目,支持一机集团、北重集团等军工企业开拓特种车辆、应急装备等民用产品市场,做大军民融合产业,打造包头军民融合产业示范园区。建立健全军民融合发展机制,大力推进军民资源共享、协同创新、信息互通,促进军转民项目与技术市场、资本市场对接。鼓励全社会优质资源参与国防科技工业建设。
第五节 推动工业绿色化发展
加快工业绿色化改造升级。加快电力、钢铁、有色金属、新型化工、建材等传统产业绿色化改造,扩大可再生能源就地消纳规模,大力研发推广余热余压回收、水循环利用、污染减量化、有毒有害原料替代、废渣资源化、脱硫脱硝除尘等绿色工艺技术装备,提高清洁生产水平。积极构建绿色制造体系,加快淘汰落后机电产品和技术,加强绿色产品研发应用,建设绿色数据中心,打造绿色供应链,推动建设一批绿色园区、绿色矿山和绿色企业。推动电力、新型化工、电解铝、单(多)晶硅的生产技术标准达到国内甚至国际先进水平,成为国内行业标准制定的重要参与者或引领者。以强化节能监察、环保执法为重点,加强绿色监管。
节约集约利用资源。推动高耗能、高耗水产业转变资源利用方式,以节能减排、节水、节地为目标,加强生产全过程节约集约管理,提高能源资源综合利用效率和效益,到2020年力争全区重点企业全部达到国家能耗限额标准。推广先进适用技术、工艺和设备,提高矿产采选率和冶炼回收率。实施能效“领跑者”制度,完善扶持政策。实行最严格的水资源管理制度,加强工业园区污水特别是化工高浓盐水处理能力建设,提高采矿疏于水、再生水循环使用率。
构建循环型工业体系。全面推行循环生产方式,促进园区、企业、行业间链接共生、原料互供和资源共享,重点培育发展五大领域15个精深加工产业链。突出抓好煤炭、稀土、有色金属等共伴生矿产资源综合利用,鼓励粉煤灰、煤矸石、煤泥、冶金和化工废渣及尾矿等大宗工业废弃物的综合利用。支持包头、乌海、通辽霍林河、呼和浩特托克托县国家级循环经济示范市(县)建设。推动工业园区生态化、循环化改造,建设一批新型工业化产业示范基地,打造一批“近零排放”生态型工业园区。到2020年采掘业、资源能源密集型行业的资源综合利用率、固体废弃物回收利用率、矿山地质环境恢复治理率等指标达到国家要求。
强化工业安全生产。坚守安全发展红线,落实企业安全生产主体责任,严格实行安全生产目标责任考核和“一票否决”制。夯实安全生产工作基础,建立安全监管信息化平台,强化对煤矿、非煤矿山、危险化学品、油气管道、冶金、电力等重点行业和重点领域安全生产隐患排查和执法检查,坚决遏制工业领域重特大安全生产事故发生,减少较大事故和一般事故。在编制地方城市总体规划、土地利用总体规划和园区规划时,统筹考虑危险化学品、冶金、电力等重点行业空间布局,严格执行安全防护有关规定。加强应急救援能力建设,推进安全生产治理体系和治理能力现代化。

第六节 优化工业生产力布局
优化工业园区布局。贯彻落实自治区以呼包鄂为核心沿黄河沿交通干线经济带重点产业发展规划、东部盟市重点产业发展规划、呼包鄂协同发展规划精神,重点打造37个工业集中区(园区,见附图1、2)。优化要素资源配置,推动区位条件好、配套能力强、产业基础好、集聚效应强的重点工业园区集中集约集聚发展,形成支撑工业经济增长的核心力量。引导工业园区整合发展,鼓励重点工业园区整合同一行政区域的其他工业园区,对布局不合理、集聚效应差、项目引进少、经济贡献低、难以形成投入产出良性循环的“低、小、散”工业园区,结合实际放缓建设、改变用途、综合整治。支持合作共建园区,实现园区错位发展、有序竞争。坚持以产业规划引领园区发展,科学确定园区产业定位,重点围绕主导产业延链、补链、强链,引导大企业、大项目向园区集中,培育特色产业集群和特色产业园区。推动产城融合发展,支持距离城区较远的工业园区根据需要适度规划建设配套生活服务区。加强准入管理,园区引进项目必须符合国家产业政策,符合环境保护和安全生产要求,符合产业定位和准入标准。
拓展发展空间。主动融入京津冀协同发展战略,积极参与“一带一路”建设,推进中蒙俄经济走廊建设。加快和林格尔国家级新区建设,加快产业发展,强化产业支撑,推动产城融合发展,打造自治区新的经济增长极。加强开放平台载体建设,推进满洲里、二连浩特国家重点开发开放试验区和呼伦贝尔中蒙俄合作先导区建设,支持国家级跨境经济合作区建设。完善满洲里综合保税区和赤峰保税中心功能,争取在符合条件的地区设立海关特殊监管区和保税监管场所。实施工业“走出去”战略,支持煤炭、钢铁、有色、建材、装备制造、电力、农畜产品加工等有条件的企业开展国际合作。鼓励二连浩特、满洲里等有条件的地区依托口岸建设进口农畜产品及木材加工园区,拓展开放型经济新空间。
第七节 加强质量和品牌建设
提升产品质量。落实国家工业产品质量提升行动计划,攻克困扰质量提升的关键共性技术,提高工业产品质量。强化企业质量主体责任,在食品、药品等关系群众健康安全的生产领域实施覆盖产品全生命周期的质量监管,建立和完善质量追溯体系。到2020年全区工业产品监督抽查合格率达到95%以上,大宗工业产品的性能稳定性、质量可靠性、使用寿命等指标达到同类产品先进水平。
夯实质量发展基础。完善质量标准体系,在严格执行国家质量标准的基础上,积极完善涵盖质量、安全、卫生、环保和节能标准的大宗工业品自治区行业标准,鼓励企业制定实施高于国家和自治区标准的企业标准。完善检验检测技术保障体系,建立服务工业支柱产业和“七业”的计量测试中心、资源能源计量数据公共服务机构等平台,提高计量保障能力。
推进自主品牌建设。加大工业领域主席质量奖、内蒙古名牌、中国驰名商标、自治区著名商标培育力度,着力在新型化工、有色金属深加工、蒙中医药、乳业、羊绒制品、稀土材料、光伏材料、蓝宝石、石墨(烯)材料等行业培育一批国内知名品牌。完善品牌激励机制,对工业“五大基地”领域的知名品牌在融资服务、技术改造、推广应用等方面重点扶持。积极开展质量强市示范城市、知名品牌示范区创建活动。落实奖励政策,对新获得中国驰名商标、自治区著名商标、名牌产品的企业给予奖励。
第八节 促进中小微企业持续健康发展
优化中小微企业发展环境。以落实政策、简政放权、放管结合、优化服务为目标,以“工作、政策、融资、服务”四大体系建设为重点,大力营造更加有利于中小微企业发展的良好环境。建立各级中小微企业政策信息发布、督查调研、绩效评价等部门联动机制,形成政策落实合力,确保政策知晓用足。加大对中小微企业公共服务平台建设支持力度,充分发挥全区中小微企业公共服务平台网络骨干架构作用,推进互联互通、信息共享、资源优势互补,提升服务效率和水平,扩大服务有效覆盖面。推动中小微企业融资政策体系和中小微企业信用担保体系建设,引导银行业金融机构和融资担保机构创新适合中小微企业需求的金融产品和服务,扩大小微企业贷款规模和比重。发挥政府投资基金引导作用,吸引地方、创业投资机构及其他社会资本支持处于初创期的中小微企业。推动互联网金融规范有序发展,拓宽中小微企业多元化融资渠道。
推动大众创业,万众创新。加强创业载体建设,充分利用已有的各类园区,打造中小微企业创业创新基地。发展新型众创空间,形成线上线下、孵化与投资相结合的开放式综合服务载体。鼓励和支持大型企业、行业领军企业通过任务众包、生产协作、资源开放等方式,带动产业链上下游中小微企业创业兴业、协同创新。鼓励中小微企业加大研发投入,加快技术改造,推出差异化产品和服务,推进技术、产品、管理模式和商业模式创新。实施“互联网+中小微企业”专项行动,推进中小微企业信息化应用,发展众创、众包、众扶、众筹等新业态和新模式。加强规划引导,推动智慧集群建设,提升产业集群协同创新能力,培育一批产业集聚度高、创新能力强、信息化基础好、引导带动作用大的特色产业集群。
第九节 大力发展面向工业的服务业
加快发展现代物流业。支持大型骨干物流企业做大做强,引导物流企业兼并重组,培育本土第三方物流龙头企业,大力引进国内外知名物流企业在我区设立分支机构和服务中心。鼓励工商企业剥离物流业务,增加第三方物流市场需求。加快推进新一代信息技术在物流信息平台建设和货物运输、仓储、整理、装卸、配送等方面的推广应用,提高物流配送智能化、科学化、精准化水平。
大力发展工业设计。支持钢铁、稀土、新型化工、建材等现有设计机构做大做强,鼓励有条件的工业企业剥离内部设计机构创办独立经营、服务社会的工业设计企业,鼓励咨询机构向设计、咨询综合型机构转变。支持基于新技术、新工艺、新装备、新材料、新需求的设计应用研究,促进工业设计向高端综合设计服务转变,大力发展协同设计,推动工业设计服务领域延伸和服务模式升级。
积极发展服务型制造。落实《发展服务型制造专项行动指南》,引导制造业企业以产需互动和价值增值为导向,从单纯制造产品向“制造+服务”转型,从单纯出售产品向出售“产品+服务”转变,不断推动制造业向研发和服务两端延展。大宗工业品生产企业以优化供应链管理为切入点,促进信息流、资金流和物流的协同整合,降低生产成本;装备制造企业以研发设计、提供专业化系统化集成化解决方案为切入点,满足客户综合需求,全面提升产品竞争力;农畜产品加工等终端消费品生产企业,以利用信息通信技术推动产品全生命周期管理为切入点,开展个性化定制服务,增强定制设计和柔性制造能力,提升产品价值。
创新大宗工业品营销模式。加快建立煤炭、稀土、烯烃、PVC、焦炭、有色金属、铁合金、单(多)晶硅等大宗工业品和优质绿色农畜加工产品互联网交易平台,降低交易成本,扩大交易规模,提高市场话语权。引导和鼓励企业利用“互联网+”创新营销模式,积极发展直销电商、社交电商、跨境电商等网络营销新模式。鼓励煤炭、化工、农畜产品加工等产业龙头企业依托互联网平台实现跨境交易。
培育发展相关服务业。发展壮大金融服务、信息技术、节能环保、商务咨询、检验检测、认证认可、技术转移、知识产权、品牌运营等服务业,支持工业转型升级。推进生产性服务平台建设,重点打造一批现代物流园区、商贸功能区、科技创业园、综合保税区(保税物流中心)等服务业功能集聚区。
第四章 发展保障
加快转变政府职能。进一步简政放权。落实深化投融资体制改革的意见,尊重企业投资主体地位,依照法定条件和程序进一步下放工业项目核准备案权限。规范和优化流程,依据国家要求修订工业项目核准备案管理办法,依托在线审批监管平台实行投资项目并联核准、备案,实现一窗受理、网上办理、规范透明、限时办结。加强事中事后监管,推行“双随机一公开”,依据发展规划、产业政策、行业标准,同步加强投资项目建设全过程监管,确保项目建设合规有序。深化市场准入制度改革,完善并严格执行工业节能节地节水、环保、技术、安全等准入标准。深化资源配置市场化改革。贯彻落实自治区深化煤炭资源市场化配置的意见以及其他相关政策要求,建立煤炭、有色金属等各类资源公平公正、透明规范的市场化配置机制,合理分配资源红利。改革水、土地、主要污染物排放总量等生产要素的市场化配置方式,优先保证国家和自治区重点项目、重大工程建设需要。积极引导和推动企业整合重组。支持资源开采企业与资源转化企业、能源生产企业与用能企业整合重组,积极帮助企业落实产能置换指标,盘活存量产能,提升产业集中度和竞争力。扎实推进去产能任务。综合运用市场机制、经济手段、技术标准和法治办法,因地制宜、分类施策、标本兼治,积极稳妥化解煤炭钢铁等过剩产能,实现供需基本平衡,促进煤炭、钢铁等行业提质增效。完善过剩产能、落后产能退出涉及的职工安置、债务清偿、企业转产等政策措施。帮助企业降成本。开展“降低实体经济成本”专项行动,清理规范涉企收费,综合降低财税、劳动力、融资、物流以及制度性交易成本。落实自治区政府深化电力体制改革促进产业结构调整的有关政策,打造电价洼地,降低重点用能行业、企业生产成本。优化工业发展环境。坚持问题导向,集中整治制约工业发展的突出问题。强化政策供给,制定完善发展规划、产业政策、投资政策、财税政策、金融政策。落实容错纠错机制要求,鼓励各级干部在支持企业发展、项目建设等方面,主动作为、攻坚克难、敢于担当。严肃查处破坏工业发展环境行为,建设廉洁高效、守法诚信政府。引导并监督企业自觉执行城乡规划、土地管理、环境保护、安全生产等方面的法律法规和政策规定,依法纠正和查处企业违法违规投资建设行为。
完善财税扶持政策。整合各级各类扶持工业发展的专项资金,引导金融和社会资本注入,设立自治区重点产业发展基金、大数据基金、中小企业投资引导基金、科技协同创新基金等,支持优势产业、重点企业加快发展。落实国家和自治区支持工业发展的各项财税支持政策,对鼓励类企业、高技术企业所得税按15%征收,对新办符合国家产业政策的大中型非公有制企业自取得第一笔生产经营收入所属纳税年度起,第一年至第五年免征企业所得税地方分享部分,增值税起征点执行国家上限。
加大金融支持实体经济力度。建立银政企定期协调协商机制,积极协调金融机构按照“一企一策”原则实施金融帮扶并落实差别化信贷政策。支持工业“五大基地”重点企业开展产融结合试点。鼓励创新融资租赁、股权投资等金融服务方式,允许使用商标专用权、专利权、应收账款、特许经营权、政府采购合同等进行抵押质押贷款。支持有条件的企业上市融资,提高直接融资比重,政府给予一定奖励。探索开展供应链融资。推进重大技术装备首台(套)、新材料首批次保险补贴工作,创新保险产品和服务。引导企业和金融机构建立健全风险防控机制,做好金融风险防范和化解工作。
加强招商引资。加强政策协调,积极帮助企业落实招商引资承诺政策。创新招商引资模式,对资源依赖程度高、具有重要引领和示范作用的新型化工、有色金属加工、装备制造等产业,坚持市场化配置资源的前提下,采取捆绑招商模式,鼓励新建重大项目整合上下游产业链。对电解铝、陶瓷、云计算、石墨(烯)材料、单(多)晶硅、蓝宝石、电动汽车等电价敏感度高的行业,利用富余电力装机容量,鼓励低电价招商。支持工业园区和行业协会等社会组织,突出特色和优势,开展定向招商、精准招商、以商招商。规范招商引资政策,对符合自治区产业结构调整方向的重大项目采取“一事一议”方式给予用地、用电、税费等政策支持。
改善工业园区管理。落实自治区关于促进工业园区健康发展的指导意见,出台自治区工业园区管理办法,健全完善工业园区评价考核体系。制定工业园区招商引资、项目入驻、科技创新等激励政策。研究制定降低实体经济用地成本的支持政策,提高工业用地投入产出效益。加大重点工业园区基础设施建设投入力度,创新园区建设投融资方式,鼓励以PPP模式加强工业园区基础设施建设,提高承载力。
夯实人力资源保障基础。落实人才强区战略,大力培养和引进工业“五大基地”领域的科技领军人才、技术骨干和优秀管理人才。加强企业技术工人队伍建设,通过高校教育、职业教育、后续教育和岗位培训等多种形式,培养高素质劳动者和高级技术工人群体。
强化规划实施。加强规划衔接,依据本规划制定工业各重点领域专项规划,各盟市工业发展规划要与本规划相衔接。坚持重大项目带动,以规划策划项目、以项目落实规划,加快推进重大项目储备、建设和投产。自治区经济和信息化委员会负责本规划的组织实施,自治区有关部门要分工负责落实好规划重点任务,各盟市要建立跨部门分工协作、共同推进工作机制。加强重大战略问题跟进研究和本规划执行情况分析,适时组织开展中期评估。
附图1:内蒙古西部经济区工业集中区和重点工业园区规划布局

附图2:内蒙古东部经济区工业集中区和重点工业园区规划布局

Copyright All rights版权所有:中共内蒙古自治区委党史和地方志研究室 未经许可不得转载
地址:内蒙古呼和浩特市兴安南路147号 电话:(0471)3292175
蒙ICP备05003250号-3
蒙公安备案:15010502000173号
政府网站标识码:1500000032
技术支持: 内蒙古传星科技有限公司 网站地图

当前位置: