|内蒙古区情网 - 中共内蒙古自治区委党史和地方志研究室
内蒙古自治区人民政府办公厅关于印发自治区全面推进城镇老旧小区改造工作实施方案的通知
内政办发〔2020〕27号
各盟行政公署、市人民政府,各旗县人民政府,自治区各委、办、厅、局,各大企业、事业单位:
经自治区人民政府同意,现将《中共内蒙古自治区委党史和地方志研究室网站全面推进城镇老旧小区改造工作实施方案》印发给你们,请结合实际,认真贯彻落实。
2020年9月17日
(此件公开发布)
中共内蒙古自治区委党史和地方志研究室网站全面推进城镇老旧小区改造工作实施方案
为贯彻党中央、国务院决策部署,落实《国务院办公厅关于全面推进城镇老旧小区改造工作的指导意见》(国办发〔2020〕23号)精神,结合我区实际,制定本方案。
一、总体要求
以习近平新时代中国特色社会主义思想为指导,全面贯彻党的十九大和十九届二中、三中、四中全会精神及自治区党委十届十一次全会精神,把城镇老旧小区改造作为重大民生工程和发展工程,顺应群众期盼,尊重群众意愿,践行共同缔造,着力解决城镇老旧小区基础设施缺失、设施设备陈旧、功能配套不全、管理服务不到位等群众反映强烈的问题,不断提升居民居住环境和生活质量。
二、实施目标
(一)工作目标。优先改造建设时间较早、小区失修失管严重、居民要求改造意愿强烈且积极参与配合的城镇老旧小区。2020年至“十四五”前三年,重点改造2000年前建成的城镇老旧小区;“十四五”后两年,重点改造2005年前建成的城镇老旧小区。2020年改造老旧小区1015个、13万户,实施完善类提升类试点示范项目14个、10673户。到“十四五”末,基本完成2005年前建成的老旧小区改造。
(二)改造内容。分基础类、完善类、提升类3类。
基础类主要包括小区内部及与小区直接相关的供水、排水、供电、弱电、供气、供热、消防、安防、道路、生活垃圾分类、移动通信等基础设施,以及光纤入户、架空线路规整(入地)和建筑物公共部位维修等。
完善类主要包括拆除违章建筑、新建(改建)建筑节能改造、物业用房、充电设施、居民活动室、警务室、无障碍设施、健身器材、绿化美化、智能快件箱、加装电梯,以及小区内或周边绿化照明、停车场、文化休闲设施、体育锻炼场所、适老设施、电力增容等。
提升类主要包括社区、卫生、教育等公共服务设施,以及养老、托育、助餐、家政保洁、便民市场、邮政快递末端综合服务站等社区专项服务设施。
各盟市、旗县(市、区)在实际工作中,依据《中共内蒙古自治区委党史和地方志研究室网站城镇老旧小区改造技术导则》的有关要求,按照基础类应改尽改、完善类能改多改、提升类积极推进的原则,因地制宜确定改造内容清单。
三、主要任务
(一)编制改造规划。各盟行政公署、市人民政府,各旗县(市、区)人民政府要全面摸清本行政区域内城镇老旧小区的数量及小区户数、建筑面积、产权性质、建成时间、改造内容现状等基本情况,建立城镇老旧小区改造项目库。各地区在紧抓党中央支持城镇老旧小区改造政策机遇的同时,要统筹考虑本地区财政承受能力等实际情况,组织制定2021—2025年城镇老旧小区改造规划和年度改造计划。
根据老旧小区现状、居民改造意愿和资金筹集情况,合理制定城镇老旧小区改造方案,主要包括:改造小区清单、现状问题、改造内容、责任清单、财政预算安排说明、补助标准、工作机制、保障措施等内容。各旗县(市、区)要做到“一小区一方案”。各盟市要于2020年10月底前向自治区人民政府报送“十四五”城镇老旧小区改造规划,并于每年9月底前向自治区人民政府报送下年度城镇老旧小区改造计划。
(二)多方筹措资金。
1.加大政府支持力度。积极争取保障性安居工程党中央预算内投资和党中央财政专项资金支持。自治区人民政府继续加大对城镇老旧小区改造支持力度。自治区组织发行的地方政府一般债券和专项债券重点向城镇老旧小区改造倾斜。各盟行政公署、市人民政府,各旗县(市、区)人民政府可统筹整合与城镇老旧小区改造和社区服务提升相关的资金用于城镇老旧小区改造。
2.落实居民出资责任。按照谁受益、谁出资的原则,建立居民合理分担机制,发动居民采取据实分摊、让渡公共收益、使用(补交)专项维修资金等方式自筹资金。各地区可根据实际情况明确居民出资比例。支持小区居民提取住房公积金用于加装电梯等自住住房改造。鼓励居民通过个人捐资捐物、投工投劳等形式支持改造工作。
3.推动社会力量出资。引导专业经营单位履行社会责任,出资参与老旧小区改造。对具备市场化运作条件的社区养老、托幼、医疗、助餐、超市、家政等社区服务业态,运用市场化手段吸引社会资金参与。认真执行城镇老旧小区改造税费优惠政策。鼓励各地区积极探索城镇老旧小区改造的金融支持政策。
(三)加快审批进度。各地区要提前办理相关手续,每年5月底前办理完毕当年老旧小区改造项目所有手续。要结合工程建设项目审批制度改革,建立城镇老旧小区改造项目审批绿色通道,精简城镇老旧小区改造项目审批事项和环节,切实简化立项、用地、规划、建设、验收、市政公用等手续,构建快速审批流程。大力推进“清单制+告知承诺制”,根据改造项目特点和风险等级,建立并公布不同类型建设工程的审批事项清单和告知承诺制事项清单。
不涉及土地权属变化的项目,可用已有用地手续等材料作为土地证明文件。可由旗县(市、区)人民政府组织有关部门联合审查改造方案,认可后由相关部门直接办理立项、用地、规划审批。不涉及建筑主体结构变动的低风险项目,实行项目建设单位告知承诺制的,可不进行施工图审查。
(四)抓好项目实施。各旗县(市、区)人民政府要明确城镇老旧小区改造项目的建设单位,积极引导居民参与改造,牵头统筹协调水、电、气、暖、通信等专营单位开展小区内以及与小区直接相关的基础设施联动改造,切实将专营单位行业改造计划与城镇老旧小区改造计划有效对接、统筹推进。要合理安排改造时间和施工时序,提高改造施工效率。对列入党中央补助支持改造年度计划的项目,必须在当年开工,当年完工或基本完工。管线专营单位要全程参与相关工程的改造。项目竣工后,建设单位要按规定组织相关责任主体、管线专营单位和街道、社区、居民代表等对项目进行联合竣工验收。
(五)确保质量安全。各地区对房屋建筑或其他建筑物、构筑物的改造,必须在确保结构安全的前提下进行。涉及到结构改造时,应委托原设计单位或有相应资质的设计、施工单位进行相应设计和施工。有消防设施的老旧小区,应维护完善消防配套设施;没有消防设施的老旧小区,应根据小区条件增加消防设施,确保小区消防设施完善有效。有条件的地区可将智能化安防系统建设纳入城镇老旧小区改造中统一实施。地方各级人民政府和相关部门要按照有关规定,加强对改造工程全过程质量安全监管,加大对加装电梯施工的巡查力度,认真落实工程质量、安全生产、文明施工、扬尘治理等管理要求。
(六)开展示范引领。为有序推进城镇老旧小区改造工作,自治区选择部分地区老旧小区改造项目实施完善提升类改造试点,探索建立统筹协调、动员居民参与、项目生成、政府与居民合理共担成本、市场化参与、金融机构支持、项目推进、存量资源整合利用、长效管理等机制,自治区将给予示范项目专项资金支持。2020年重点做好14个试点示范项目实施工作,形成可复制、可推广的经验。
(七)加强后续管理。进一步明晰改造后居民用户终端外的供水、供热、供电、通信等各类管网和设施产权,建立运营维护长效机制。加强已改造小区的物业管理。充分发挥街道、社区的领导和协调作用,积极组织成立业主委员会,确定管理模式、服务内容和收费标准,做到物业管理全覆盖。建立健全基层党组织领导,业主委员会、物业服务企业、相关职能部门参与的联席会议机制,引导居民协商确定改造后小区的管理模式、管理规约及业主议事规则,共同维护改造成果。
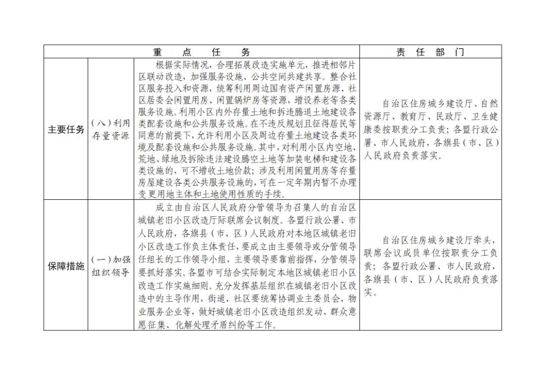
(八)利用存量资源。根据实际情况,合理拓展改造实施单元,推进相邻片区联动改造,加强服务设施、公共空间共建共享。整合社区服务投入和资源,统筹利用周边国有资产闲置房源、社区居委会闲置用房、闲置锅炉房等资源,增设养老等各类服务设施。利用小区内外存量土地和拆违腾退土地建设各类配套设施和公共服务设施。在不违反规划且征得居民等同意的前提下,允许利用小区以及周边存量土地建设各类环境及配套设施和公共服务设施。其中,对利用小区内空地、荒地、绿地及拆除违法建设腾空土地等加装电梯和建设各类设施的,可不增收土地价款;涉及利用闲置用房等存量房屋建设各类公共服务设施的,可在一定年期内暂不办理变更用地主体和土地使用性质的手续。
四、保障措施
(一)加强组织领导。成立由自治区人民政府分管领导为召集人的自治区城镇老旧小区改造厅际联席会议制度。各盟行政公署、市人民政府,各旗县(市、区)人民政府对本地区城镇老旧小区改造工作负主体责任,要成立由主要领导或分管领导任组长的工作领导小组,主要领导要靠前指挥,分管领导要抓好落实。各盟市可结合实际制定本地区城镇老旧小区改造工作实施细则。要充分发挥基层组织在城镇老旧小区改造中的主导作用,街道、社区要统筹协调业主委员会、物业服务企业等,做好城镇老旧小区改造组织发动、群众意愿征集、化解处理矛盾纠纷等工作。
(二)明确部门职责。充分发挥自治区城镇老旧小区改造厅际联席会议制度的作用,各相关部门、单位要加强协同配合、形成工作合力,构建齐抓共管的全区城镇老旧小区改造工作格局。住房和城乡建设部门负责牵头推进城镇老旧小区改造工作,会同发展改革、财政部门编制年度改造计划及项目内容清单。发展改革部门牵头做好党中央预算内资金支持项目有关的立项、资金计划申报、资金分配、资金使用绩效管理等工作。财政部门负责城镇老旧小区改造专项资金的筹措和年度预算编制以及专项资金的拨付、监督、绩效管理等工作。自然资源部门负责优化城镇老旧小区改造相关规划许可、土地使用手续。市场监管部门负责加装电梯检测等相关事项的监督管理。教育、民政、城市管理、卫生健康、文化、体育、广播电视、通信、电力等相关部门和单位按照职责分工,配合做好城镇老旧小区改造工作。
(三)强化督导调度。自治区住房和城乡建设厅要加强督促指导和工作调度,建立健全年度改造计划进度月报制度,按月通报各盟市进展情况,指导做好年度改造计划任务绩效评价等相关工作。对工作推进不力、进度较慢、完不成年度目标任务的盟市,将予以约谈和通报批评。
(四)加强宣传引导。各地区、各相关部门要充分利用各种媒体,广泛宣传城镇老旧小区改造政策和“美好环境与幸福生活共同缔造”理念,加大对优秀项目、典型案例的宣传力度,提高社会公众对城镇老旧小区改造重要性的认识,着力引导群众转变观念,变“要我改”为“我要改”,形成社会广泛支持、群众积极参与的良好氛围。
附件:
1.重点任务分工表
2.中共内蒙古自治区委党史和地方志研究室网站城镇老旧小区改造入户调查表
(来源:内蒙古自治区人民政府办公厅)
内蒙古自治区人民政府办公厅关于印发自治区全面推进城镇老旧小区改造工作实施方案的通知
内政办发〔2020〕27号
各盟行政公署、市人民政府,各旗县人民政府,自治区各委、办、厅、局,各大企业、事业单位:
经自治区人民政府同意,现将《中共内蒙古自治区委党史和地方志研究室网站全面推进城镇老旧小区改造工作实施方案》印发给你们,请结合实际,认真贯彻落实。
2020年9月17日
(此件公开发布)
中共内蒙古自治区委党史和地方志研究室网站全面推进城镇老旧小区改造工作实施方案
为贯彻党中央、国务院决策部署,落实《国务院办公厅关于全面推进城镇老旧小区改造工作的指导意见》(国办发〔2020〕23号)精神,结合我区实际,制定本方案。
一、总体要求
以习近平新时代中国特色社会主义思想为指导,全面贯彻党的十九大和十九届二中、三中、四中全会精神及自治区党委十届十一次全会精神,把城镇老旧小区改造作为重大民生工程和发展工程,顺应群众期盼,尊重群众意愿,践行共同缔造,着力解决城镇老旧小区基础设施缺失、设施设备陈旧、功能配套不全、管理服务不到位等群众反映强烈的问题,不断提升居民居住环境和生活质量。
二、实施目标
(一)工作目标。优先改造建设时间较早、小区失修失管严重、居民要求改造意愿强烈且积极参与配合的城镇老旧小区。2020年至“十四五”前三年,重点改造2000年前建成的城镇老旧小区;“十四五”后两年,重点改造2005年前建成的城镇老旧小区。2020年改造老旧小区1015个、13万户,实施完善类提升类试点示范项目14个、10673户。到“十四五”末,基本完成2005年前建成的老旧小区改造。
(二)改造内容。分基础类、完善类、提升类3类。
基础类主要包括小区内部及与小区直接相关的供水、排水、供电、弱电、供气、供热、消防、安防、道路、生活垃圾分类、移动通信等基础设施,以及光纤入户、架空线路规整(入地)和建筑物公共部位维修等。
完善类主要包括拆除违章建筑、新建(改建)建筑节能改造、物业用房、充电设施、居民活动室、警务室、无障碍设施、健身器材、绿化美化、智能快件箱、加装电梯,以及小区内或周边绿化照明、停车场、文化休闲设施、体育锻炼场所、适老设施、电力增容等。
提升类主要包括社区、卫生、教育等公共服务设施,以及养老、托育、助餐、家政保洁、便民市场、邮政快递末端综合服务站等社区专项服务设施。
各盟市、旗县(市、区)在实际工作中,依据《中共内蒙古自治区委党史和地方志研究室网站城镇老旧小区改造技术导则》的有关要求,按照基础类应改尽改、完善类能改多改、提升类积极推进的原则,因地制宜确定改造内容清单。
三、主要任务
(一)编制改造规划。各盟行政公署、市人民政府,各旗县(市、区)人民政府要全面摸清本行政区域内城镇老旧小区的数量及小区户数、建筑面积、产权性质、建成时间、改造内容现状等基本情况,建立城镇老旧小区改造项目库。各地区在紧抓党中央支持城镇老旧小区改造政策机遇的同时,要统筹考虑本地区财政承受能力等实际情况,组织制定2021—2025年城镇老旧小区改造规划和年度改造计划。
根据老旧小区现状、居民改造意愿和资金筹集情况,合理制定城镇老旧小区改造方案,主要包括:改造小区清单、现状问题、改造内容、责任清单、财政预算安排说明、补助标准、工作机制、保障措施等内容。各旗县(市、区)要做到“一小区一方案”。各盟市要于2020年10月底前向自治区人民政府报送“十四五”城镇老旧小区改造规划,并于每年9月底前向自治区人民政府报送下年度城镇老旧小区改造计划。
(二)多方筹措资金。
1.加大政府支持力度。积极争取保障性安居工程党中央预算内投资和党中央财政专项资金支持。自治区人民政府继续加大对城镇老旧小区改造支持力度。自治区组织发行的地方政府一般债券和专项债券重点向城镇老旧小区改造倾斜。各盟行政公署、市人民政府,各旗县(市、区)人民政府可统筹整合与城镇老旧小区改造和社区服务提升相关的资金用于城镇老旧小区改造。
2.落实居民出资责任。按照谁受益、谁出资的原则,建立居民合理分担机制,发动居民采取据实分摊、让渡公共收益、使用(补交)专项维修资金等方式自筹资金。各地区可根据实际情况明确居民出资比例。支持小区居民提取住房公积金用于加装电梯等自住住房改造。鼓励居民通过个人捐资捐物、投工投劳等形式支持改造工作。
3.推动社会力量出资。引导专业经营单位履行社会责任,出资参与老旧小区改造。对具备市场化运作条件的社区养老、托幼、医疗、助餐、超市、家政等社区服务业态,运用市场化手段吸引社会资金参与。认真执行城镇老旧小区改造税费优惠政策。鼓励各地区积极探索城镇老旧小区改造的金融支持政策。
(三)加快审批进度。各地区要提前办理相关手续,每年5月底前办理完毕当年老旧小区改造项目所有手续。要结合工程建设项目审批制度改革,建立城镇老旧小区改造项目审批绿色通道,精简城镇老旧小区改造项目审批事项和环节,切实简化立项、用地、规划、建设、验收、市政公用等手续,构建快速审批流程。大力推进“清单制+告知承诺制”,根据改造项目特点和风险等级,建立并公布不同类型建设工程的审批事项清单和告知承诺制事项清单。
不涉及土地权属变化的项目,可用已有用地手续等材料作为土地证明文件。可由旗县(市、区)人民政府组织有关部门联合审查改造方案,认可后由相关部门直接办理立项、用地、规划审批。不涉及建筑主体结构变动的低风险项目,实行项目建设单位告知承诺制的,可不进行施工图审查。
(四)抓好项目实施。各旗县(市、区)人民政府要明确城镇老旧小区改造项目的建设单位,积极引导居民参与改造,牵头统筹协调水、电、气、暖、通信等专营单位开展小区内以及与小区直接相关的基础设施联动改造,切实将专营单位行业改造计划与城镇老旧小区改造计划有效对接、统筹推进。要合理安排改造时间和施工时序,提高改造施工效率。对列入党中央补助支持改造年度计划的项目,必须在当年开工,当年完工或基本完工。管线专营单位要全程参与相关工程的改造。项目竣工后,建设单位要按规定组织相关责任主体、管线专营单位和街道、社区、居民代表等对项目进行联合竣工验收。
(五)确保质量安全。各地区对房屋建筑或其他建筑物、构筑物的改造,必须在确保结构安全的前提下进行。涉及到结构改造时,应委托原设计单位或有相应资质的设计、施工单位进行相应设计和施工。有消防设施的老旧小区,应维护完善消防配套设施;没有消防设施的老旧小区,应根据小区条件增加消防设施,确保小区消防设施完善有效。有条件的地区可将智能化安防系统建设纳入城镇老旧小区改造中统一实施。地方各级人民政府和相关部门要按照有关规定,加强对改造工程全过程质量安全监管,加大对加装电梯施工的巡查力度,认真落实工程质量、安全生产、文明施工、扬尘治理等管理要求。
(六)开展示范引领。为有序推进城镇老旧小区改造工作,自治区选择部分地区老旧小区改造项目实施完善提升类改造试点,探索建立统筹协调、动员居民参与、项目生成、政府与居民合理共担成本、市场化参与、金融机构支持、项目推进、存量资源整合利用、长效管理等机制,自治区将给予示范项目专项资金支持。2020年重点做好14个试点示范项目实施工作,形成可复制、可推广的经验。
(七)加强后续管理。进一步明晰改造后居民用户终端外的供水、供热、供电、通信等各类管网和设施产权,建立运营维护长效机制。加强已改造小区的物业管理。充分发挥街道、社区的领导和协调作用,积极组织成立业主委员会,确定管理模式、服务内容和收费标准,做到物业管理全覆盖。建立健全基层党组织领导,业主委员会、物业服务企业、相关职能部门参与的联席会议机制,引导居民协商确定改造后小区的管理模式、管理规约及业主议事规则,共同维护改造成果。
(八)利用存量资源。根据实际情况,合理拓展改造实施单元,推进相邻片区联动改造,加强服务设施、公共空间共建共享。整合社区服务投入和资源,统筹利用周边国有资产闲置房源、社区居委会闲置用房、闲置锅炉房等资源,增设养老等各类服务设施。利用小区内外存量土地和拆违腾退土地建设各类配套设施和公共服务设施。在不违反规划且征得居民等同意的前提下,允许利用小区以及周边存量土地建设各类环境及配套设施和公共服务设施。其中,对利用小区内空地、荒地、绿地及拆除违法建设腾空土地等加装电梯和建设各类设施的,可不增收土地价款;涉及利用闲置用房等存量房屋建设各类公共服务设施的,可在一定年期内暂不办理变更用地主体和土地使用性质的手续。
四、保障措施
(一)加强组织领导。成立由自治区人民政府分管领导为召集人的自治区城镇老旧小区改造厅际联席会议制度。各盟行政公署、市人民政府,各旗县(市、区)人民政府对本地区城镇老旧小区改造工作负主体责任,要成立由主要领导或分管领导任组长的工作领导小组,主要领导要靠前指挥,分管领导要抓好落实。各盟市可结合实际制定本地区城镇老旧小区改造工作实施细则。要充分发挥基层组织在城镇老旧小区改造中的主导作用,街道、社区要统筹协调业主委员会、物业服务企业等,做好城镇老旧小区改造组织发动、群众意愿征集、化解处理矛盾纠纷等工作。
(二)明确部门职责。充分发挥自治区城镇老旧小区改造厅际联席会议制度的作用,各相关部门、单位要加强协同配合、形成工作合力,构建齐抓共管的全区城镇老旧小区改造工作格局。住房和城乡建设部门负责牵头推进城镇老旧小区改造工作,会同发展改革、财政部门编制年度改造计划及项目内容清单。发展改革部门牵头做好党中央预算内资金支持项目有关的立项、资金计划申报、资金分配、资金使用绩效管理等工作。财政部门负责城镇老旧小区改造专项资金的筹措和年度预算编制以及专项资金的拨付、监督、绩效管理等工作。自然资源部门负责优化城镇老旧小区改造相关规划许可、土地使用手续。市场监管部门负责加装电梯检测等相关事项的监督管理。教育、民政、城市管理、卫生健康、文化、体育、广播电视、通信、电力等相关部门和单位按照职责分工,配合做好城镇老旧小区改造工作。
(三)强化督导调度。自治区住房和城乡建设厅要加强督促指导和工作调度,建立健全年度改造计划进度月报制度,按月通报各盟市进展情况,指导做好年度改造计划任务绩效评价等相关工作。对工作推进不力、进度较慢、完不成年度目标任务的盟市,将予以约谈和通报批评。
(四)加强宣传引导。各地区、各相关部门要充分利用各种媒体,广泛宣传城镇老旧小区改造政策和“美好环境与幸福生活共同缔造”理念,加大对优秀项目、典型案例的宣传力度,提高社会公众对城镇老旧小区改造重要性的认识,着力引导群众转变观念,变“要我改”为“我要改”,形成社会广泛支持、群众积极参与的良好氛围。
附件:
1.重点任务分工表
2.中共内蒙古自治区委党史和地方志研究室网站城镇老旧小区改造入户调查表
(来源:内蒙古自治区人民政府办公厅)
Copyright All rights版权所有:中共内蒙古自治区委党史和地方志研究室 未经许可不得转载
地址:内蒙古呼和浩特市兴安南路147号 电话:(0471)3292175
蒙ICP备05003250号-3
蒙公安备案:15010502000173号
政府网站标识码:1500000032
技术支持: 内蒙古传星科技有限公司 网站地图